一、关于盈利情况
年报显示,2015年海正药业实现归属于上市公司股东的净利润与上年同期相比将下降95.59%,其原因为公司控股子公司原研产品特治星供货原因导致销售收入减少、公司部分抗肿瘤类产品销量下滑及部分原料药因FDA进口警示而暂时不能进入美国市场导致销售收入减少以致利润下降。
就特治星供货不足事项,请补充披露:
结合以前年度特治星供销情况,量化分析2015年特治星供货不足给公司带来的具体影响;
回复:公司控股子公司海正辉瑞制药有限公司(以下简称“海正辉瑞”)特治星最近三年及一期供销情况:

2015年原计划特治星产品营业收入16亿人民币,因断货导致超过15亿营业收入的减少,另由于抗生素销售队伍缩编,特治星产品销售人员减少四分之三,大型学术活动减少,对抗生素及其他协同推广产品带来负面影响。
结合2016年一季度特治星的供销情况,并与供货不足前进行对比,量化分析目前特治星供销的恢复情况;
回复:2016年一季度特治星销售2.04万支,此次公司向辉瑞公司再次就特治星供货问题进行确认,辉瑞公司回复:“辉瑞在解决一些技术问题以恢复特治星生产方面继续获得稳步进展。恢复对海正辉瑞合资公司的供货以满足中国患者的需求一直是我们的重要工作。我们预计在未来几个月里可以恢复针对中国市场的生产,并在2017年早期恢复特治星在中国市场的供应”。海正辉瑞按目前库存维持医院最低供应,预计在恢复正常供货后:2017年恢复到历史最高水平的35%,2018年恢复到历史最高水平的70%,2019年恢复到历史最高水平。
公司已采取何种措施,应对特治星供货不足带来的影响。
回复:海正辉瑞已采取合理调配现有库存,满足临床最迫切需要患者的需求,保留最基本的营销架构,增加其他产品的营销工作,通过抗生素产品群继续与学会及医院开展学术合作。
报告期内,抗肿瘤药实现毛利占海正药品毛利总额的28.61%,毛利贡献占比较2014年的39.05%有所下降。其中抗肿瘤药营业收入减少33.5%,营业成本增加24.73%。请补充披露:
抗肿瘤药营业收入减少而营业成本增加的原因;
回复:2015年海正抗肿瘤制剂表柔比星、伊达比星和吡柔比星由于受海正辉瑞销售队伍调整的影响,造成抗肿瘤制剂销售大幅下滑,导致抗肿瘤毛利占海正药品毛利总额较去年同期下降。
营业收入减少所涉的主要抗肿瘤类产品及其销量下滑的原因;
回复:2015年抗肿瘤药营收减少而营业成本增加的原因主要是产品结构发生变化,由于高毛利的抗肿瘤制剂收入比例下降,而低毛利的抗肿瘤原料增加所致;另由于制剂药销量下降而减少原料药需求也有所下降,导致原料药成本有所上升。
公司对以上抗肿瘤药销量下滑的情况,将采用何种措施应对。
回复:销售团队调整有利于更好的覆盖销售网络,但2015年销售团队调整对当年的销售有所影响,从2015年下半年开始,公司销售架构基本稳定,2016年一季度海正辉瑞的产品销售收入较去年同期增长19.87%。
就部分原料药因FDA进口警示而暂时不能进入美国市场的事项,请补充披露:
截至目前,对比2014年,FDA进口警示对公司造成的影响;
回复:公司被列入进口警示的原料药2014年度在美国市场的销售收入为19,974万元,占公司营业收入比例为1.98%;销售毛利为11,532万元,占公司毛利比例为3.41%;影响2015年9-12月份销售收入7,241万元,销售毛利4,744万元,2016年一季度影响收入5,126万元,销售毛利2,240万元。
公司针对FDA进口警示采取的应对措施,目前的应对效果,以及未来的进一步应对计划。
回复:公司聘请了美国律师,加强与FDA沟通,同时聘请来自美国的、FDA高度认可的第三方顾问公司协助整改和提高;最近一次第三方公司进行了为期3周的现场GMP审计和数据完整性审计,未发现关键缺陷和数据完整性问题。自去年3月FDA检查后至今,公司已接受国内外近80次官方和客户的检查,全部顺利通过,均无发现数据完整性问题。针对FDA提出的缺陷项,公司逐条开展了调查和风险评估,包括原因分析和质量影响分析,并制定了详细的纠正和预防措施(CAPA)。
公司从技术手段、质量文化建设、加强内部监管和管理等三个方面,有效推进内部整改工作:从技术手段上,制定了QC实验室计算机系统升级计划,连接进服务器或者增加审计追踪功能,并按升级计划开展工作;通过IT手段设置,防止员工对数据的删除。从质量文化建设方面,进行了大量的关于数据完整性、偏差、异常事件处理方面的培训;修订了大量的程序,包括数据完整性管理程序、计算机化系统管理程序。加强内部监管和管理方面,建立第二人对电子数据和审计追踪的复核制度、主管定期审核制度、派专职QA人员监督QC;对历史数据进行回顾,并采取措施。
年报显示,海正药业三季度较二季度收入上升,归属于上市公司股东的扣除非经常性损益后的净利润下降。请结合你公司具体产品的销售、研发等情况,补充披露第三季度环比收入上升而净利润下降的原因。
回复:公司第三季度收入较第二季度收入增加4,171万元,但毛利减少近8,000万元,同时第三季度销售费用较第二季度销售费用增加1.08亿,导致第三季度扣非后的净利润较第二季度扣非后的净利润减少8,400万元。主要原因如下:(1)公司全资子公司浙江省医药工业有限公司(以下简称“省医药工业公司”)第三方业务(主要是接受制药企业或其他医药销售代理商的委托,向其采购药品后销售给浙江省内的医疗机构、药品零售商与批发商)收入增加1.03亿,而毛利总额与二季度接近;(2)毛利率较高的海正辉瑞的辉瑞产品销售收入减少1.2亿,相应减少毛利5,820万元;(3)海正产品的销售收入虽增加4,874万元,但增加的是驱虫药等低毛利的原料药产品,减少的是高毛利率的抗肿瘤制剂等产品,导致毛利总额减少3,293万元。
年报显示,报告期内海正药业委托他人投资或管理资产的损益为1799万元。请补充披露该项收益的具体来源。
回复:报告期内公司委托他人投资或管理资产的损益为1,799万元,其中海正药业将闲置的募集资金进行理财的收益为1,128万元;海正辉瑞和省医药工业公司利用闲置自有资金购买理财产品收益分别为661万元和10万元。
年报显示,报告期内海正药业非流动资产处置损益约4663万元。请补充披露非流动资产处置损益产生的具体原因,是否按规定履行了相应的临时公告义务。
回复:报告期内,省医药工业公司下属控股子公司浙江云开亚美医药科技股份有限公司(以下简称“云开亚美”)通过在台州市产权交易所有限公司挂牌引进战略投资者,其他股东对云开亚美进行增资,导致省医药工业公司的持股比例由50.60%下降至34.16%,公司丧失对云开亚美的控制权,按稀释后比例享有增资产生的净资产,因此产生处置收益。同时根据企业会计准则的相关规定,稀释后剩余股权5的公允价值与应享有净资产之间的差额,在合并报表确认为处置收益5,112万元。另海正药业处置(报废)固定资产的净损失426.75万元和海正药业(杭州)有限公司(以下简称“海正杭州公司”)处置固定资产损失21.73万元。
云开亚美相关事项已经公司第六届董事会第二十六次会议审议通过,相关公告已于2015年9月1日、2015年9月23日、2015年10月30日登载于中国证券报、上海证券报、证券时报和上海证券交易所网站(www.sse.com.cn)上。海正药业及海正杭州处置固定资产涉及金额较小,根据公司章程规定属于董事长审核权限范围内,公司已按相关规定履行内部审核流程。
二、关于公司运营情况
年报显示,本年应收账款余额为10.75亿元,较上年末减少35%。请结合报告期内的产品销售模式、产品结构等情况补充披露应收账款减少较大的具体原因。
回复:2015年末公司应收账款余额为10.75亿元,较年初14.62亿元减少了3.87亿元,下降35%,主要系公司控股子公司海正辉瑞的应收账款减少所致。海正辉瑞2015年末应收账款余额4.32亿,较年初减少3.01亿元,销售赊帐政策没有变化,但由于海正辉瑞2015年销售收入较去年同期下降43%,导致应收账款余额较年初下降40%
年报显示,报告期末海正药业存货余额约20亿,较期初增加20%。请补充披露公司存货增加的原因。
回复:报告期内,公司存货增加的主要原因:
(1)公司控股子公司海正辉瑞期末存货余额4.54亿,较年初增加1.64亿元,主要是2015年末海正辉瑞向外方股东辉瑞公司采购的美卓乐和甲强龙等进口产品在海关报关待药检而增加库存所致;
(2)2015年公司部分生产线完工转入生产,其中公司子公司海正杭州公司因新生产线投产而增加存货9,136多万元;公司全资子公司海正药业南通股份有限公司(以下简称“海正南通公司”)吡喹酮等生产线投入生产增加存货2,589万元。
公司年报显示,公司在建工程余额达到46亿元,占净资产58%。其中,富阳年产1500万支注射剂生产项目等多个项目累计投入超出预算比例较大。请结合相关项目的规划预算及决策情况,补充披露:
累计投入超出预算的各项目的名称、超额金额与比例,以及累计投入大幅超出预算的具体原因;
回复:截至2015年末,公司累计投入超出预算的主要项目具体如下:

各项目超出预算的具体原因:
a.富阳年产1,500万支注射剂生产项目
本项目立项较早,编制预算时所依据定额偏低,与项目建设过程中市场情况(包括建材、设备、人工费用等)已有较大差距。为符合新版GMP规范,同时为达到欧美cGMP标准以实现制剂出口的目的,本项目关键设备如冻干机、自动进出料系统、西林瓶洗烘灌封设备等均采用进口设备,根据抗肿瘤药物生产的特殊要求,采用成套隔离器等新的设备,故造成新增设备投资增加;为实现稳定生产,特别是满足无菌注射剂生产条件,本项目配套的空调、洁净空气、制水等公用系统均采用同行业较高端的设备,公用系统投入较大;为实现药品可追溯要求,增加电子标签设备;为满足抗肿瘤冻干和水针制剂的生产需求,本项目提升抗肿瘤注射剂的生产能力,将有效产能增加约300万支/年,因此生产线投入增加;由于项目建设周期延长,导致施工过程,外包单位的工程费用增加(含人工、材料等费用)。7以上因素导致本项目的实际投入超出可研预算金额。
b.动物保健品及出口制剂项目
本项目立项较早,编制预算时所依据定额偏低,与项目建设过程中市场情况(包括建材、设备、人工费用等)已有较大差距。浙江弘盛药业有限公司与海正动保股权及资产重组后,弘盛药业将其原有制剂四、制剂五车间转到海正动保,该生产线按照新版兽药GMP要求进行升级改造,2个车间改造费用分别为1,472万元、1,967万元;为配套厂区生产的综合质检研发楼改造投入增加3,171万元;由于项目建设周期延长,导致施工过程,外包单位的工程费用增加(含人工、材料等费用)。以上因素导致本项目的实际投入超出可研预算金额。
c.富阳制剂出口基地建设项目
本项目立项较早,编制预算时所依据定额偏低,与项目建设过程中市场情况(包括建材、设备、人工费用等)已有较大差距。为符合新版GMP规范,关键生产设备和公用系统设备采用较高标准,造成投入增加;本项目部分生产线和资产注入海正辉瑞制药有限公司,相应对项目建设提高了标准,在项目设备选型和工艺安装等方面均作出了技术调整;同时注入海正辉瑞的生产线按照2个独立主体运营的要求,增加独立的检测实验室、增加独立人流/物流通道和防护设施、对空调/新风系统等公用设备进行独立改造,造成项目投资增加。由于项目建设周期延长,导致施工过程,外包单位的工程费用增加(含人工、材料等费用)。以上因素导致本项目的实际投入超出可研预算金额。
d.外沙厂区原料药产品搬迁及结构调整技改项目
本项目立项较早,编制预算时所依据定额偏低,与项目建设过程中市场情况(包括建材、设备、人工费用等)已有较大差距。为符合新版GMP规范,关键生产设备和公用系统设备采用较高标准,如提取车间引进自动化控制系统,造成投入增加;根据当地医化园区转型升级的要求,其中废水、废气整治设施按照不断提高的三废排放标准,多次调整、完善处理方案,包括增加雨水预收集池等设施投入,导致本项目投入大幅增加,其中:废渣处理车间投入3,718万、废气处理投入2,119万、污水处理中心投入11,052万、给排水及消防投入931万,以上单项投入超出预算的合计金额约1.48亿元;项目建设周期延长,导致施工过程,外包单位的工程费用增加(含人工、材料等费用)。以上因素导致本项目的实际投入超出可研预算金额。
e.新建基因药物项目
本项目立项较早,编制预算时所依据定额偏低,与项目建设过程中市场情况(包括建材、设备、人工费用等)已有较大差距。根据生物药特殊的GMP要求,本项目关键设备如细胞种子罐、细胞反应器、多效蒸馏水机、纯蒸汽发生器、灭菌柜、纯化系统等均采用进口设备,故造成设备投资较预期增加;为满足安佰诺的市场需求,本项目预留部分厂房用于生物药原液的扩产,预留部分投入计入本项目;由于项目建设周期延长,导致施工过程,外包单位的工程费用增加(含人工、材料等费用)。以上因素导致本项目的实际投入超出可研预算金额。
上述相关项目超预算投入是否按规定履行了相应的内部决策程序和信息披露义务。请公司年审会计师发表意见。
回复:公司以上项目在实施过程中,影响投资预算的因素较多,除了“制剂出口基地项目”、“动物保健品及出口制剂项目”因项目主体变更导致项目实施内容进行了部分调整外,其他项目的建设内容和目标基本符合预期计划。
在项目的建设过程中,为适应国内外药品生产法规不断提高的要求,达到国家新版GMP标准并符合欧美通行cGMP标准,确保项目建成后尽快通过GMP认证,公司在具体项目建设过程中,从生产线设计、厂房建设、设备选型、设备安装及调试、配套公用设施建造等多方面严格控制建设质量,造成项目不同环节投资超出预算投资额。
以上涉及项目调整的审批,已根据公司相关规定均由项目经办人提出申请,依据工程设计图纸、与施工单位/供货商等单位签订的合同等,经财务、投资、工程、装备、事业部等相关部门审核后,报项目负责人签字,金额较大的项目报公司总裁/董事长审批。同时公司已在每年的年度报告中披露了各项目的具体投入金额变动情况。
鉴于公司部分项目建设过程中,存在超预算较高的情况,公司将进一步加强项目管理,强化对项目管理人员的培训,同时在项目立项论证阶段,委托具有资质的工程咨询单位在充分考虑项市场环境和宏观经济的情况下,合理测算项目的投资预算。
海正药业2013年年报显示,公司在建工程中富阳年产1500万支注射剂生产项目、新建基因药物项目、富阳制剂出口基地建设项目、外沙厂区原料药产品搬迁及结构调整技改项目工程进度为95%、95%、95%、99%,均处于设备调试中。2014年、2015年,上述工程分别共投入21,619万元、6,146万元、35,711万元、11,641万元,但截至2015年末,上述项目完工进度仍为95%、95%、95%、99%。请补充披露:
公司对上述在建工程的规划预算和工程进度安排计划,中途是否曾发生变动,以及公司履行的内部决策程序和信息披露义务情况;
回复:(1)公司在年度报告中披露的项目工程进度一般是依据项目实际建设进度披露,由于项目存在超支的情况,而工程项目实际并未完工,故富阳年产1500万支注射剂生产项目等项目的工程进度在历次年报中增减变动不明显。由于药品生产项目(包括原料药及制剂产品)受严格的政策监管,生产线建成后一般需要先进行设备验证、工艺验证、稳定批生产,再申请药品GMP现场检查,取得GMP证书后才可进行商业化生产,正式投入使用。故药品生产建设项目周期较长(项目主要工程结束后到通过国内GMP认证、取得证书一般需6个月以上)。
随着新的制药技术的应用和工程装备的升级换代,以上项目在实际实施过程中,在满足设计基本需求的基础上,积极应用新的工艺技术和装备,包括定制的非标设备。因此,项目的主要建设内容未发生变化,但在具体的工艺和装备技术细节、以及建设标准上有一定的提升。部分项目建设内容增加主要系满足环保、安全、职业健康、药品GMP规范等要求而增加实施内容。
其次,本公司年产1500万支注射剂项目等项目均包括若干条生产线,在项目的建设过程中,各生产线是陆续建成并投产的,因此可能存在部分生产线建设期限延长,使得项目无法整体竣工投产。如年产1500万支注射剂项目普通冻干注射剂生产线和抗肿瘤水针生产线已通过GMP认证,但大容量抗肿瘤注射剂生产线设备安装尚未完成,仍未投产,故该项目建设进度未达到100%。
以上项目已根据公司相关规定均由项目经办人提出申请,依据工程设计图纸、与施工单位/供货商等单位签订的合同等,经财务、投资、工程、装备、事业部等相关部门审核后,报项目负责人签字,金额较大的项目报公司总裁/董事长审批。同时公司已在每年的年度报告中披露了各项目的具体投入金额变动情况。
近两年投入较大,但完工进度没有变化的具体原因,并说明公司的在建工程是否已及时转入固定资产,是否存在媒体报道所称的“延迟转固,规避折旧计提,减少利息费用,虚增利润”等情况。请公司年审会计师发表意见。
回复:根据企业会计准则及相关规定,公司从以下几个方面判断各在建工程是否已达到预定可使用状态:
1)工程项目的实体建造(包括安装)工作已经全部完成或者实质上已经完成;2)工程项目与设计要求、合同规定相符或者基本相符;3)预计继续发生在所购建的工程项目上的支出金额很少或者几乎不再发生;4)医药生产线等项目一般都需要试生产,在试生产结果表明能够正常生产出合格产品时,认为该医药生产线等项目已经达到预定可使用状态。
公司在生产线建造(包括安装)已经完成后,经过一定周期的生产工艺验证,可批量生产出合格产品时,公司据此判断在建工程已达到预定可使用状态,并及时结转固定资产。公司及子公司每个在建工程项目包含多条生产线,各条生产线根据项目规划陆续建造完成,在生产线达到预定可使用状态时结转固定资产。主要在建工程最近三年的投入和结转固定资产情况如下:

a.富阳年产1500万支注射剂项目:其中扩建大容量抗肿瘤生产线和特色剂生产线等正在调试没有安装完毕,其余几条生产线已通过GMP验收,并于近几年结转固定资产。
b.新建基因药物项目:总投入4个多亿,其中500L子项目已通过GMP验收,并结转固定资产,另1500L项目等待官方的GMP验收、扩建微生物表达项目等子项目正在抓紧工程项目扫尾并接受验收。
c.富阳制剂出口基地建设项目中培南中试项目和胶塞铝盖清洗灭菌项目处于安装阶段,安装验收完毕后接受官方GMP验收后结转固定资产。
d.外沙厂区原料药产品搬迁及结构调整技改项目:由于泰乐菌素子项目安装接近完成等待GMP验收,其他子项目通过GMP验收,已相应结转固定资产。
以上项目公司已按照企业会计准则和公司会计政策的规定及时将在建工程结转固定资产,不存在媒体报道的延迟转固,规避折旧计提,减少利息费用,虚增利润”等情况。
公司年报显示,2015年末海正药业在建工程中,富阳基地公用工程、行政管理及培训中心、生物药公用工程项目、国家战略性药品创新及产业化平台项目的期末余额分别为2.16亿元、1.88亿元、1.74亿元、7,875.55万元,但公司未披露这些在建项目的进度状态。请补充披露:
上述在建项目的规划预算和工程进度安排计划;
回复:2015年末,公司在建工程中,富阳基地公用工程、行政管理及培训中心、生物药公用工程项目、国家战略性药品创新及产业化平台项目的规划预算和工程进度安排计划如下:
a.富阳基地公用工程
本项目建设主体为海正药业(杭州)有限公司,实施地点在富阳区胥口镇。鉴于富阳生产厂区建设地点非工业园区,因此为生产、生活配套设施等零星工程均需要自行投资建设。本项目建设内容较多,由若干工程子项目组成,包括:厂区土地整理、厂区道路、绿化、锅炉房、三废处理中心、倒班宿舍、食堂后勤管理用房、架空管架、道路护坡、排水渠等。
截止2015年底,富阳厂区大部分公用工程、设施设备已正常投入使用。为新建项目配套的水电汽管架、绿化、道路等根据目前在建项目的施工进度完成配套建设,尚有少量投资需增加。目前富阳厂区在建重点项目包括:新建二期生物工程项目、口服固体制剂连续化生产线项目、干粉吸入剂生产线项目以及扩建企业研究院项目等,新建项目配套三废处理、厂区道路、水电汽管架、护坡沟渠及绿化等尚在建,需待以上新建项目竣工后,配套的公用工程再完成建设。鉴于公用工程包含子工程较多,在正式施工前尚未确定工程量、建设标准,故公用工程部分投入预算无法准确预计。目前配套建设的公用工程预计将在2018至2019年陆续完工。
b.行政管理及培训中心
本项目建设主体为海正药业(杭州)有限公司,实施地点在杭州市富阳区。
为满足富阳生产基地的引进人才居住、行政管理、教育培训,以及富阳所在地其他子公司的管理需要,配套建设行政管理和培训中心。本工程包括引进人才宿舍、行政管理中心、培训和会务中心、子公司省医药公司行政管理和周转库房、其他零星支出等。本项目房屋土建主体工程已基本完工,即将进行房屋内部装修、购置办公家具、办公设备等。
截止2015年底,累计投入1.72亿元,行政管理中心、培训和会务中心主体厂房已建成,人才宿舍和省公司办公房/库房等在建。各工程预计投资总额合计2.2亿元,已累计投入1.72亿元,完成进度的78%。预计2016年12月主要工程基本完工,可投入使用。
c.生物药公用工程项目
本项目建设主体为海正药业(杭州)有限公司,实施地点在杭州市富阳区。为满足富阳基因药物项目辅助配套相关公用配套设施、设备。本工程主要包括质量检验、生产小试、洁净环境及动力保障系统、外管及管架和污水处理池、道路绿化以及其他零星支出等。本项目各单项工程已基本完工。新建基因药物项目500L规模原液生产线的对应配套设施已经投入使用。
截止2015年底,累计投入1.74亿元,完成预期进度的98%,其中为500L规模生产线配套的设施已投入使用,大规模产业化生产线的配套公用系统已基本建成,待生产线通过GMP认证后正式投入生产。预计2016年内投入使用。
d.国家战略性药品创新及产业化平台项目
本项目建设主体为公司控股子公司北京军海药业有限责任公司,实施地点在北京经济技术开发区。
本项目依据公司五届八次董事会决议、五届二十四次董事会决议、2012年度股东大会决议、六届五次董事会决议,由北京军海与军事医学科学院下属单位合作共建,原项目为北京凯正生物科技有限公司建设的“国家应急防控药品研发和产业化”项目,由北京军海与凯正生物合作建设。2015年下半年,根据合作各方的约定,项目建设主体变更为北京军海,项目土地过户至北京军海,故本项目自2015年列入海正合并报表范围。
2016年根据项目定位的变化,结合国家战略性药品研发和储备需求,经海正药业六届二十九次董事会、2015年度股东大会批准,将本项目调整为“国家战略性药品创新及产业化平台项目”,总投资增加到6.48亿元,项目实施主体和实施地点不变。
截止2015年底,项目累计投入7876万元,完成投资进度的12%,3幢主体厂房的土建工程已完工,辅助厂房准备土建施工,关键研发及生产设备开始招标采购,本项目预计2018年6月基本完工,投入使用。
目前上述在建项目的进度状态,是否符合预期。
回复:a.富阳基地公用工程
本项目主要为海正药业(杭州)有限公司富阳厂区生产经营配套,各工程建设进度符合预期,为前期新建项目顺利开工投产提供了必要条件。尚有少量在建公用工程,如新项目周边道路、管架、三废处理和沟渠护坡等,依据主体项目建设进度要求,预计在2018年至2019年陆续建成投入使用,能够确保新的生产线顺利投产。
b.行政管理及培训中心
本项目为海正药业(杭州)有限公司富阳厂区提供配套服务,各项目主体工程已基本完工,预计2016年底前投入使用。随着富阳厂区新生产线的陆续投产,员工队伍不断增加,相应的办公、培训和会议需求增长较快。本工程建设进度基本符合预期目标,随着2016年内相关工程投入使用,将进一步改善员工的工作、学习条件,并可为子公司省公司扩大经营规模服务。
c.生物药公用工程项目
本项目为新建基因药物项目提供配套,其中500L规模生产线相关设施已投入使用,大规模产业化生产线已建成,工程建设进度符合预期,待主要生产线通过GMP认证并投产的同时投入使用。
d.国家战略性药品创新及产业化平台项目
本项目由子公司北京军海及北京凯正合作共建,计划在2015年8月将项目转入北京军海,由北京军海承继建设。2015年8月项目土地使用权完成过户,2015年9月项目主体变更至北京军海。比预计时间略有延后,主要原因是结合国家战略性药品研发和储备需求,项目定位变化,原项目建设内容进行了较大调整。
经海正药业2015年度股东大会审议批准,本项目总投资调整为6.48亿元,预计2018年6月建成投入使用。
三、关于公司研发情况
年报显示,海正药业报告期末开发支出余额为3.34亿元,较期初大幅增加452%。请补充披露:
结合报告期内产品研发进展情况,列出具体研发项目,并说明开发支出较往年突然大幅增加的具体原因,是否存在媒体报道所称的“利用开发支出调节利润,避免亏损”等情况;
回复:顺应转型升级的需要,公司加大了对制剂药、创新药、生物药及转移对接项目的研发投入。2013-2015年度,公司研发投入的具体情况如下:

报告期末,公司开发支出科目余额为33,413.20万元,较2014年末开发支出6,049.36万元增加452%,具体情况如下:

1.制剂药:2015年制剂药研发支出资本化金额较2014年增加10,946万元,主要原因系公司在布局创新药和生物药开发的同时,也加强仿制药制剂的开发,公司着眼高端仿制药,差异化特殊制剂如脂质体和白蛋白等药物开发,涉及品种较多,且公司专业团队对每个制剂药进行评估,对已进入到开发阶段且开发成功可能性较大的品种进行资本化处理。
2.创新药:2015年创新药研发支出资本化金额较2014年增加9,556万元,主要原因系2014年公司创新药HS-25获批Ⅱ、Ⅲ期临床批件,公司专业团队评估其开发成功可能性很大,自此公司将其开发支出计入资本化;2015年公司的新增创新药AD-35等产品获批Ⅰ/Ⅱ/Ⅲ期临床大批件,AD-35立足于多靶点,治标同时兼顾治本,增加疗效,减少胃肠道副作用,安全性约为多奈哌齐2-3倍,公司专业团队评估其开发成功可能性很大,已进入到开发阶段,将其开发支出计入资本化。
3.生物药:公司较早确立了发展生物药的战略方向,从研发、生产等方面进行生物药的布局,2015年公司的首个生物药重磅产品—安佰诺(融合蛋白)已上市销售,同时已在开展新兴市场的市场营销工作。2015年生物药研发支出资本化金额增加5,919万元,主要原因系公司以单抗和胰岛素类生物药产品为研发重点,目前在研产品线达20多个,其中CD20、HER2等产品已进入临床试验阶段,公司专业团队评估其技术开发成功或将来成功转入生产可能性非常大,已进入到开发阶段,将其开发支出计入资本化。
4.转移对接项目:2015年公司转移对接项目的研发支出资本化金额增加867万元,主要系公司与陶氏化学签署了关于UK麦角酸等产品的转移生产合同,其在技术开发和实现生产的可能性非常大,因此公司将其开发支出计入资本化。
公司原专注于原料药领域,近年来公司努力实现由原料药向制剂升级、从仿制药向创新药升级、从化学药向生物药升级的目标,公司研发也朝着制剂药、生物药和创新药转型,并加大了生物药和创新药的研发投入,然而制剂药、生物药和创新药单个新产品研发投入远高于单个原料药的研发投入。因此,公司的研发支出较以往年度增加较为明显。
海正药业将内部研究开发项目支出资本化具体时点的政策,并说明在此时点内部研发项目是如何满足内部研发支出资本化条件的;
回复:根据企业会计准则及相关规定,公司划分内部研究开发项目研究阶段支出和开发阶段支出的具体标准:
研究阶段:公司项目可行性调查、立项及前期研究开发作为研究阶段。研究阶段起点为项目组将项目立项资料提交公司内部研究院并审核通过,终点为经过前期研究开发项目可以进入临床试验或者进入申报期(已有国家药品标准的原料药和制剂)。内部研究开发项目研究阶段的支出,在发生时计入当期损益。
开发阶段:公司临床试验和样品生产申报的阶段作为开发阶段。开发阶段的起点为项目可以进入临床试验或者进入申报期(已有国家药品标准的原料药和制剂),终点为项目取得新药证书或生产批件。公司进入开发阶段的项目支出,先在“开发支出”科目分项目进行明细核算,满足资本化条件的,在项目取得新药证书或生产批件形成无形资产时转入“无形资产”科目分项目进行明细核算。
公司每个会计年度均要求内部研究院整理各项目研发情况,对于开发项目研究阶段的支出,于发生时计入当期损益。内部研究开发项目开发阶段的支出,归集于研发支出科目,符合条件的予以资本化,不符合资本化条件的计入当期损益。内部研究开发项目开发阶段的支出资本化的条件是:(1)完成该无形资产以使其能够使用或出售在技术上具有可行性;(2)具有完成该无形资产并使用或出售的意图;(3)无形资产产生经济利益的方式,包括能够证明运用该无形资产生产的产品存在市场或无形资产自身存在市场,无形资产将在内部使用的,能证明其有用性;(4)有足够的技术、财务资源和其他资源支持,以完成该无形资产的开发,并有能力使用或出售该无形资产;(5)归属于该无形资产开发阶段的支出能够可靠地计量。公司研发资本化的会计政策未发生过变化。
请将海正药业内部开发支出资本化比率进行同行业比较,并说明其合理性。请公司年审会计师发表意见
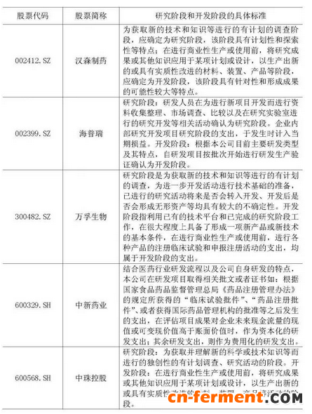
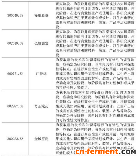
回复:2015年度同行业上市公司开发支出余额前十家公司的资本化研发投入占研发投入的比例及相应研究阶段和开发阶段的具体标准情况如下:



2015年度同行业上市公司(不含余额为零的公司)开发支出余额后十家公司的资本化研发投入占研发投入的比例及相应研究阶段和开发阶段的具体标准情况如下:



2015年度同行业上市公司恒瑞医药的资本化研发投入占研发投入的比例及相应研究阶段和开发阶段的具体标准情况如下:

通过与同行业公司及恒瑞医药相关政策的比较,同行业公司界定开发阶段的起点主要分两类,一是以可以进入临床或以申报期为起点,二是进行商业化生产或使用前。
公司以可以进入临床或申报期作为开发阶段的起点与公司的实际研发情况相适应,针对已进入临床或申报期的研发项目在经过公司专业团队的整理和判断后,将符合内部研究开发项目开发阶段资本化条件的项目进行资本化,相应处理符合公司长远发展。
结合上述各上市公司数据,公司资本化研发投入占研发投入的比例在同行业中处于合理水平,符合公司近年来业务转型的实际情况。公司根据企业会计准则及相关规定划分内部研究开发项目研究阶段支出和开发阶段支出的具体标准,并将符合条件的开发支出进行资本化,不存在媒体报道所称的“利用开发支出调节利润,避免亏损”等情况。













