近年来,超重与肥胖(下文统称“肥胖”)已经成为全球各国共同面对的公共卫生难题。世界卫生组织(WHO)下属的全球疾病负担2015肥胖症协作组于2017年发表的调查研究结果显示,2015年,全球范围内6.037亿名成人(5.882亿~6.198亿)与1.077亿名儿童(0.987亿~1.184亿)患有不同程度的肥胖,在成年人群与儿童人群中分别占12.0%与5.0%的比例。此外,该项研究还发现,包括中国在内的70多个国家的肥胖人群在近35年内增长了一倍多。具体到我国而言,根据国家体育总局与教育部于2015年25日发布的《2014年国民体质监测公报》,2014年,我国成年人和老年人超重率分别为32.7%与41.6%,较2010年分别增长0.6和1.8个百分点;成年人和老年人的肥胖率分别为10.5%与13.9%,较2010分别增长0.6%和0.9个百分点。虽然检出率的增长幅度有所减缓,但超重与肥胖仍然是影响我国成年人和老年人体质的突出问题。此外,我国儿童与青少年肥胖的发病形势亦日趋严峻。
由于肥胖不仅仅是2型糖尿病、心血管疾病等诸多慢性病的风险因子,还与多种癌症密切相关,因此肥胖的日趋流行,严重威胁公众健康,从而对发达国家与发展中国家的公共医疗卫生体系均带来了严重的经济负担。肥胖是由热量摄入量大于热量消耗量而导致的过度或异常的脂肪堆积,因此,生活方式干预中的饮食控制与体力活动则分别从减少热量摄入与增加热量消耗两个方面着手,实现减轻体重的目的。虽然欧美与中国均将生活方式干预作为基础的体重控制手段写入相关指南或共识,但由于机体对减重的适应性,而且单独生活方式的长期顺应性欠佳,导致单独的生活方式干预只能中度地减轻体重,而且容易反弹,药物联合生活方式干预肥胖症的治疗中发挥着重要的作用。
奥利司他(Orlistat)是目前国家药品监督管理局批准的唯一的减肥药,也是全球范围上市的唯一外周减肥药。该药随餐口服后能抑制膳食中30%的脂肪吸收,从而降低能量的摄入量,实现减重的目标。国内外涉及3万多名受试者的100多项临床试验验证了奥利司他对多种类型肥胖症人群的有效性与安全性。奥利司他不仅能中度地降低肥胖人群的体重,还具有显着的减腰围、改善内脏脂肪、降血压、改善血脂代谢特征、改善血糖控制效果与降低2型糖尿病的作用。奥利司他口服后的全身吸收水平极低,因此具有较好的安全性与耐受性特征。以油性斑点为代表的消化道不良反应是奥利司他的主要不良反应,该类不良反应是由奥利司他的药效作用所致,而且大多种轻至中度,并可自行消失。
奥利司他120mg胶囊于2000年11月获得中国原药品监督管理局(SDA)颁发的《进口产品许可证》(罗氏制药,商品名:赛尼可),并于2005年获准转为OTC药品。奥利司他的基础化合物专利US4598089未进入中国,而赛尼可于1999年10月20日在中国获得的药品行政保护也于2007年4月20日届满,因此,继重庆植恩药业有限公司于2010年率先实现奥利司他胶囊的国产化之后,国内市场涌现了多个品牌的奥利司他产品。随着国内奥利司他市场竞争的日趋白热化,各生产厂家也在积极推进奥利司他的专利布局。
本文对奥利司他的中国专利信息进行了整理与分析,并以此为基础进一步探讨了国内企业的专利布局情况。
1. 罗氏制药专利布局分析
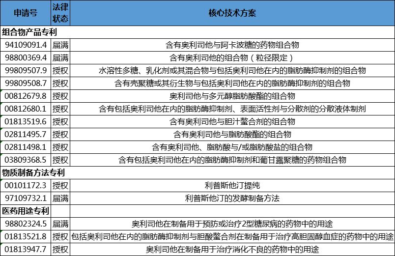
罗氏公司是奥利司他的原研公司,自然也是最早在中国申请奥利司他相关专利的公司。虽然奥利司他最早的基础化合物专利US4598089未进入中国,但罗氏公司在中国申请了多篇奥利司他制剂、医药用途与制备方法的专利(表1),且全部获得了授权。
表1:罗氏公司申请的奥利司他相关专利概况

值得注意的是,罗氏公司申请并获得授权的上述专利并未对其在中国的独占权构成实质性的保护。比如,中国专利ZL 98800369.4的美国同族专利被收录于FDA的橙皮书(Orange Book)中。该专利的有效期截至2018年1月23日,然而此前,以重庆植恩为代表的国内企业的奥利司他仿制药早已在国内市场上市,说明国内企业很好地规避了该专利。此外,罗氏公司以“奥利司他容易引起消化道不良反应”作为技术问题而申请的多项组合物产品(包括ZL 99809507.9、ZL 99809508.7、ZL 00812679.8、ZL 00812680.1、ZL 02811498.1与ZL 03809368.5)以及其他复方组合物与医药用途专利均未实现转化。
尽管如此,罗氏制药申请的奥利司他相关专利却因为公开时间早、涵盖面广,而对在后申请的类似发明主题的专利的创造性与/或新颖性构成了潜在而强大的破坏作用。比如,国家知识产权局专利复审委员会在2016年6月14日做出的第110841号审查决定中,就以表中的ZL 94109091.4作为对比文件,维持了国家知识产权局此前针对鲁南制药的第201110146932.3号专利申请(要求保护“含有奥利司他与米格列醇的组合物”)做出的驳回决定。鲁南制药申请的另一件要求保护“含有奥利司他与阿卡波糖的组合物”的专利(申请号:201110195582.X),也因为与ZL 94109091.4相比不具备创造性而被国家知识产权局驳回,驳回决定已经生效。
2. 重庆植恩药业有限公司专利布局分析
作为首家在中国市场推出国产化奥利司他的企业,重庆植恩药业有限公司(下文简称“植恩药业”)采用全合成工艺制备奥利司他原料药,并强调“杂质少、安全性高”的优势,因此,保护奥利司他全合成工艺与关键中间体的专利ZL 200710130146.8则是植恩药业在奥利司他专利布局中摆下的最举足轻重的一枚棋子。
表2:植恩药业申请的奥利司他中国发明专利

葛兰素史克的非处方药版本的奥利司他获得欧盟EMA批准的除了60mg低规格胶囊,还有27mg咀嚼片,然而后者的上市状态并不明朗。植恩药业在2014年12月30日申请了要求保护“含有奥利司他的咀嚼片组合物”的发明专利,并于2017年7月16日获授权(专利号:ZL )。植恩药业是唯一持有奥利司他咀嚼片专利的奥利司他生产企业,也是唯一持有奥利司他咀嚼片有效临床批件的国内企业(对应临床申报受理号;CXHL1300973;临床批件颁发日期:2016年1月14日)。
大量体外与动物研究证实,奥利司他具有潜在的抗肿瘤作用,但奥利司他却因为不溶于水、口服生物利用低等原因而使其作为抗肿瘤药物的开发受到了很大的限制。2017年,植恩药业以“改善奥利司他的疏水性”为待解决的技术问题之一申请了3件组合物发明专利,分别是:CN201710316607.4(脂质体专利)、CN201710316854.4(包合物专利)与CN201710316871.8(纳米微球专利)。3件专利均提供体外抗肿瘤试验的数据,从而使植恩药业走在了奥利司他抗肿瘤应用专利申请的前列。
2017年7月19日,植恩药业还申请了要求保护“含有奥利司他与伏格列波糖的药物组合物”的发明专利CN201710590270.6,但由于伏格列波糖与米格列醇以及阿卡波糖同属于α-葡萄糖苷酶抑制剂类降糖药,鉴于CN201110146932.3与CN201110195582.X被驳回的前车之鉴,以及此两篇专利作为现有技术对在生申请的专利的创造性构成的破坏作用,植恩药业的CN201710590270.6的授权前景并不乐观。
3.浙江海正药业股份有限公司专利布局分析
继植恩药业之后,浙江海正药业股份有限公司(下文简称“海正药业”)于2011年推出了国产化的奥利司他品牌“伊宁曼”(片剂,60mg与120mg)。与植恩药业不同的是,海正药业所用的奥利司他原料药采用发酵联合半合成进行制备。2015年4月,碧生源控股有限公司(下文简称“碧生源控制”)重新包装“伊宁曼”,并以新品牌“来利”推向市场。
海正药业仅申请了1件与奥利司他相关的发明专利,即ZL 200910169508.3,已授权,保护了一种“提纯奥利司他的方法”。
4.杭州中美华东制药有限公司专利布局分析
虽然杭州中美华东制药有限公司(下文简称“华东制药”)与海正药业在同一年拿到了奥利司他原料药与制剂的生产批文,但其上市时间却晚于后者,商标名为“卡优平”。目前,关于华东制药奥利司他的报道相对较少,而该公司申请的奥利司他专利如表3所示。
表3:华东制药申请的奥利司他中国专利

综合前后文数据的比较结果显示,华东制药申请奥利司他相关发明专利的时间最早,提示该公司可能最早启动奥利司他的相关研究。在华东制药已经授权的奥利司他相关发明专利中,除了ZL 201210020953.5保护了组合物产品,其他专利均保护了与奥利司他制备工艺相关的技术。尤其值得注意的是,ZL 201310302148.6保护了制备奥利司他中间体利普斯他汀的菌种(毒三素链霉菌ST-5423),而ZL 201310173041.6保护了调控毒三素链霉素生产利普斯他汀的方法,不仅提示华东制药很有可能采用发酵-半合成法制备奥利司他,也使该公司成为唯一的持有利普斯他汀生产菌发明专利的奥利司他生产企业。
5. 鲁南制药/新时代药业
作为鲁南制药集团有限公司(下文简称“鲁南制药”)的子公司,山东新时代药业有限公司(下文简称“新时代药业”)持有奥利司他原料药(发酵-半合成工艺)、片剂(120mg)与胶囊剂(60mg、120mg)的生产批文,根据鲁南制药网站上的产品目录,实际在销售的只有胶囊剂,商标名“舒尔佳”,2015年上市。统计发现,鲁南制药与新时代药业是申请与持有奥利司他相关发明专利数量最多的国内企业(表4)。
表4:鲁南制药/新时代药业申请的奥利司他中国专利

“舒尔佳”的制剂工艺采用流化床底喷技术,将奥利司他熔融液包被在空白小丸表面制成胶囊,解决了生产过程中因奥利司他融化而导致的问题,并增加奥利司他比表面积,从而增大与溶出介质的接触面积,将奥利司他的溶出度提高到85%以上。因此,保护上述工艺制备得到的奥利司他制剂的专利ZL 201110370659.2,是鲁南制药/新时代药业奥利司他专利布局中的核心专利之一。该专利还于2015年获得第十七届中国专利金奖。除了要求保护含有奥利司他与米格列醇或阿卡波糖的组合的专利(CN201110146932.3、CN201110195582.X)被驳回以外,鲁南制药/新时代申请的含有奥利司他的组合物发明专利均已获授权,包括奥利司他与吡格列酮的组合物专利(ZL 200810175483.3)、奥利司他与肝素的组合物专利(ZL 200810175483.3)、奥利司他单方片剂专利(ZL 201010005285.X、ZL 201210214093.9)。
除了组合物专利,鲁南制药/新时代药业还针对奥利司他的制备工艺的各个环节进行了全面的专利布局,大部分专利均获授权。发明专利的主题涉及:发酵制备关键中间体利普斯他汀的方法或发酵用组合物(ZL 201110207208.7、CN201410075779.3、ZL 201410075893.6、ZL 201410249955.0)、利普斯他汀的纯化/提纯方法(ZL 201210594182.0、ZL 201410437868.8)、由利普斯他汀合成奥利司他的方法(ZL 201010505171.1、ZL 201410249734.3)、奥利司他的纯化/提纯方法(ZL 201010584362.1、ZL 201210594357.8)
6. 中山万汉制药有限公司专利布局分析
中山万汉制药有限公司(下文简称为“中山万汉”)是一家成立于2013年8月的初创型药品研发与生产企业,并于2016年通过国家高新技术企业认证。该公司的奥利司他胶囊于2015年4月在全国上市销售,并在2016年初通过高新技术产品认定。
2016年11月2日,中山万汉申请保护“奥利司他胶囊中降解杂质检测方法”的发明获授权,专利号为ZL 201610077367.2。与现有技术相比,本发明的方法采用Cortecs C18(Waters,150×4.6mm,2.7μm)色谱柱,通过对流动相梯度洗脱程序进行优化,可将所有的降解杂质和主峰附近难于分离的工艺杂质在同一色谱条件下实现分离,可有效检测奥利司他胶囊所述降解杂质,解决了奥利司他胶囊中降解杂质的分离测定问题。本方法专属性强、准确度高、操作方便、运行时间短,从而确保了奥利司他胶囊的质量可控。
2018年2月2日,国产知识产权局针对中山万汉申请的“奥利司他与氨基酸的共晶体及包含该共晶体的药物组合物”的发明专利(申请号:CN201610884801.8)发出了第一次审查意见通知书。在此通知书中,审查员只对该专利的部分权利要求得不到说明书的支持(不符合专利法第26条第4款的要求)提出了审查意见。申请人通过缩小权利要求的保护范围,从而有效地克服了上述缺陷,目前该专利的状态是“待公告”。
2017年,中山万汉就“含有奥利司他与低聚糖的组合物”(CN201710141721.8、CN201710141722.2)、“Ⅰ型奥利司他的制备方法”(CN201710668446.5)申请了发明专利,努力推进奥利司他专利布局。












