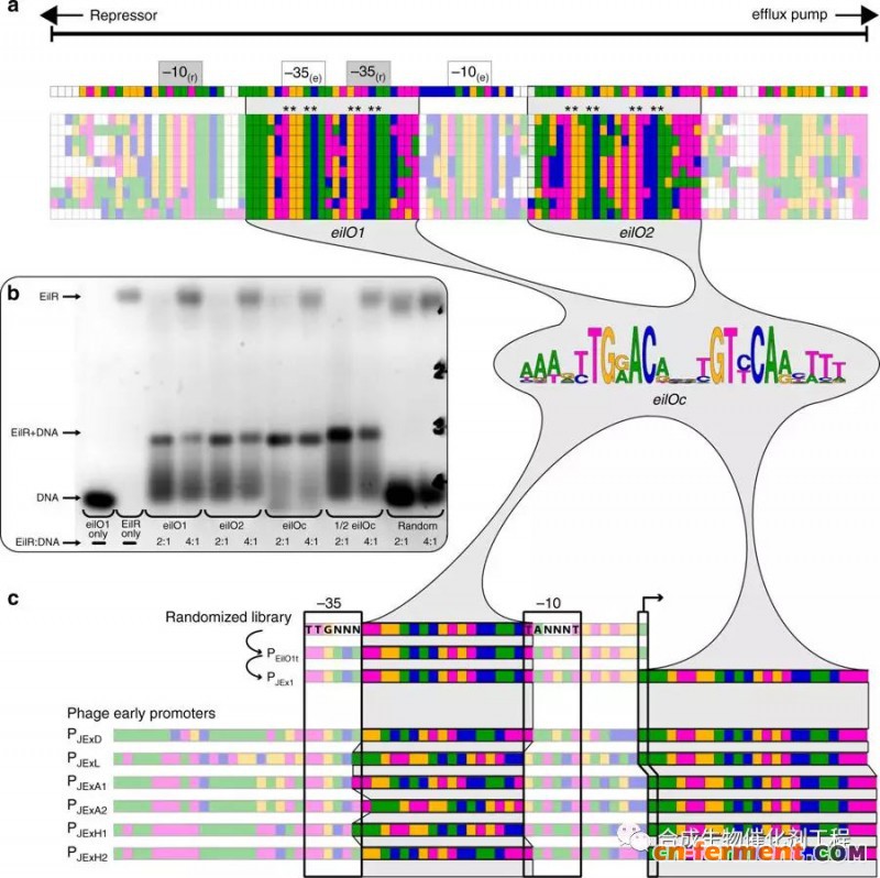
近日,美国JBEI研究所等的研究者设计了称为“Jungle Express”,能广泛适用于多种细菌的基因表达调控系统。该系统由药物结合阻遏蛋白EilR控制,EilR与经过优化的操纵序列有着高亲和力,而与其有高亲和力且成本几乎可以忽略不计的阳离子染料可作为超强的诱导剂。在大肠杆菌中,基于EilR设计的启动子表现出极低的本底转录,由1µM水晶紫罗兰诱导后表达水平超过4个数量级,超过当前细菌诱导表达系统。
“Jungle Express”为实现不受限于宿主、底物和培养规模进行严格有效的基因表达调控提供了新的思路。




