一、产业规模
2018年,安徽省经济总量突破3万亿元,比上年增长8.02%。规模以上工业增加值比上年增长9.3%,其中规上医药制造业增加值增长17%,高于规上工业增加值增速8个百分点,增速在40个工业大类行业中位列第二位。
火石创造数据库显示,截至2018年底,安徽省医健企业总数达79051家,上市公司(含新三板)共计30家,上市公司营业收入突破100亿元,4家药企入选2017医药百强品牌企业榜单。
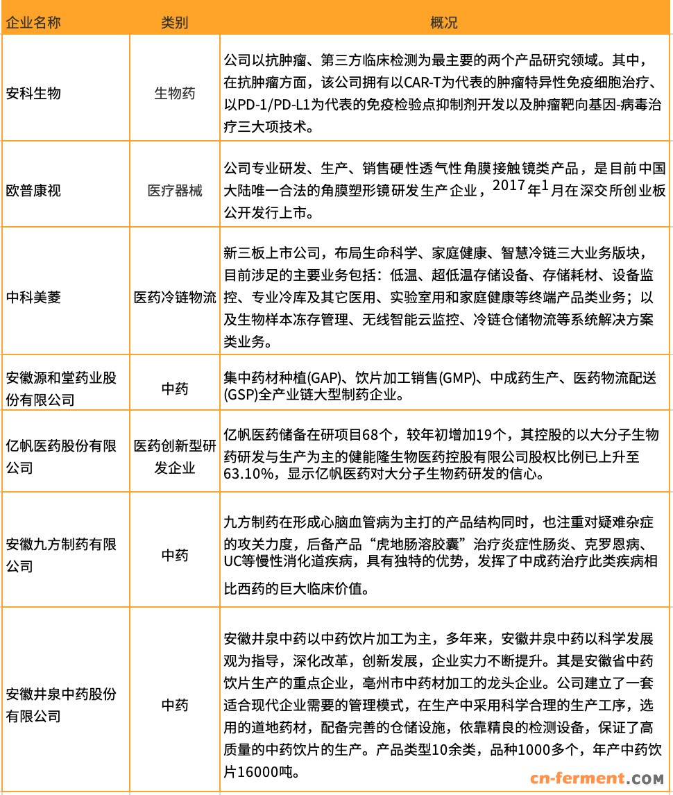
表1 安徽省部分主要医药企业及其概况

注:根据公开资料整理。
二、空间格局
从政策导向来看,《安徽省人民政府办公厅关于印发促进医药产业健康发展实施方案的通知》明确提出重点建设阜阳太和现代医药、亳州现代中药、合肥生命健康产业基地。目前,安徽省正着力推进以亳州现代中药、阜阳太和现代医药、合肥生物医药等为代表的产业基地建设。
1. 合肥高新区
合肥高新区生物医药和高端医疗器械产业集聚发展基地,作为安徽省战略性新兴产业集聚发展基地之一,生物医药产业基础雄厚、优势明显。目前,高新区已集聚健康医疗企业超过400家,形成了以安科生物、立方制药、兆科药业、美亚光电等龙头企业为引领,以欣睿生物、中盛溯源、中科普瑞昇、金域检测等新兴企业为重点,以离子医学中心、新星医药、医工医药等研发机构为创新支撑,覆盖技术研发、生产制造、商业流通、医疗诊治、健康服务全流程的产业链。
作为国家健康医疗大数据中部中心建设承载区,合肥高新区充分发挥园区健康医疗与大数据产业叠加发展优势,2019年1月,吸引了涵盖生物药、高端化药、基因检测、医疗器械、技术平台等多个细分类别,总投资125亿元的30个健康医疗大数据项目落地。
2. 亳州中医药产业基地
2018年,亳州市中医药产业规模突破1000亿元、达1096.8亿元,编制了《“世界中医药之都”建设发展规划》,加快推进仿制药一致性评价、药品技术转让、中药配方颗粒生产基地和医疗器械产业园建设等工作,破壁饮片生产实现新突破,1个药品新进入省医保目录品种,3家企业入选中华民族医药百强品牌,57家全国中医药百强企业落户亳州。
亳州市中医药产业在种植规模、产业流程和生产均有明显优势,具体体现在:
(1)亳州市中药材种植面积约占全国的10%,安徽亳州现代农业综合开发中药材示范区是全国最大的中药材规范化种植示范基地和中药材进出口检测示范基地,获评为国家中药材安徽特色农产品优势区。
(2)亳州市是全球规模最大的中药材专业市场、全球最大的中药材集散中心和价格形成中心,中医药流通业线上线下贸易额达743.2亿元,其中亳州中药材交易中心中药材日上市量就超过6000吨,上市品种多达2600多种,年销售额已突破400亿元。
(3)GMP药品生产企业达175家,中药饮片加工企业约占全国的15%,3家本土企业位居全国中药饮片出口城际前十名,3家本土企业入选中华民族医药百强榜,5家企业获批为省级中药配方颗粒生产试点企业,5家企业通过破壁饮片生产现场核查,上报待批中药配方颗粒质量标准研究品种1294个。
(4)亳州市被评为中药材安徽特色农产品优势区,中药材种植面积突破120万亩,获批国家级中医药健康旅游示范基地1个、省级2个,建立中药产业发展、追溯、监管、诚信、协同五大工作机制,药品药材质量更有保障。
3. 阜阳太和经济技术开发区
太和县依托全国最大的药品区域销售中心形成的产业销售优势,“以贸促工”,不断加强在生物医药产业链中上游的布局,强化生产制造和研发优势。2018年全年,实现产值233亿元,增长25%,拥有医药企业446家,其中规上企业110家,龙头骨干企业超过93家,基本形成了以医药原料、制剂、现代中药为主体,以药用辅料包材、医药物流为配套的产业体系。通过承接上海张江生物医药产业基地的产业转移,引入了基因检测、基因测序、生物医学大数据、靶向药物研发等一系列高精尖项目,吸引了华大基因、上海鼎晶生物、长朗三维等行业重点企业入驻,着力打造医药新高地。
太和经济技术开发区是太和生物医药产业集聚地,获批“国家火炬安徽太和医药高端制剂特色产业基地”等称号,围绕产业链精准招商,引进了贝克制药、悦康生物、凯悦制药、仁济药业、弘腾药业、德信佳生物医药、银丰医药股份、一帆药业、华康药品包装、远景药品包装等一批重点企业。
同时,新兴了精准医学产业,完成了高通量基因测序仪、核酸提取仪、基因检测试剂盒、第三方基因检测中心、生物大数据中心、靶向新药研发等较为完善的产业链闭环。基地初步形成了以生物医药产业、生物医学工程产业、保健食品为主体,以药用辅料包材、制药设备、卫生理疗、医药物流、职业教育、会展信息、金融服务为配套的现代医药产业体系。2018年,太和经开区开工医药工业项目19个,总投资91亿元;储备医药工业项目29个,总投资96.03亿元。
三、研发创新
1.创新平台
安徽省拥有中国科学技术大学、合肥工业大学等国内知名综合性院校,拥有安徽医科大学、安徽中医药大学、蚌埠医学院、皖南医学院等医学院校。集聚了中国科大安徽省医药生物技术工程研究中心、合肥干细胞与再生医学研究院等科研机构科研力量。
依托安科生物等行业龙头企业建设基因工程制药安徽省重点实验室;依托安徽医科大学等高校资源,共建工程技术研究中心和产业化技术研究院,如抗炎免疫药物安徽省工程技术研究中心和安徽省创新药物研究院。为产业发展提供了良好的创新平台支撑。
2.创新成果
根据火石创造数据库数据显示,截至2018年底,安徽省累计获批国产药品5359件;累计获批国产医疗器械1871件,其中二三类1088件,创新医疗器械审批和医疗器械优先审批合计1件。
四、产业政策
为了加快培育生物医药产业发展,2018年1月,安徽省组建由省委常委、常务副省长担任组长的安徽省现代医疗和医药产业发展领导小组,负责推动落实现代医疗和医药产业发展的总体部署、重要规划,统筹研究重大政策、重大工程和重要工作安排,协调解决重点难点问题,指导督促各地各有关部门扎实开展工作,强化组织保障。
近年来,安徽省出台一系列促进生物医药产业发展的政策文件,主要包括《促进医药产业健康发展实施方案》《支持现代医疗和医药产业发展若干政策》等文件,不断强化产业顶层设计,进一步明确产业发展方向。
表2 安徽省生物医药主要政策文件

五、小结
目前,安徽省医药行业在积极推进生物制药、化学制药、现代中药和医疗器械四大产业领域并重发展,基本建成起优势突出、结构合理、产业链完整的现代医药产业体系,产业综合实力和竞争力显著提高。未来如何把握长三角G60科创走廊建设机遇、发挥比较优势,在促进医药产业创新升级,全面提升发展质量和效益等方面加大力度,以实现生物医药产业做大做强。













