一、肠道微生物概况
人体是由自身细胞及共生的大量微生物细胞所共同组成的复杂共生生命体。目前研究认为人体肠道内聚集的微生物数目可达10^12~10^14个,是人体自身细胞数目的10倍,微生物包含的基因数目超过987万个,人类自身基因数只有2万个左右,是人体自身基因数目的几百倍,这些后天获得的共生菌群及其所携带的遗传及分子信息即可称为微生物组。
(一)人体肠道微生物是如何建立的?
有研究表明,人体在出生成长过程中,主要在两个重要的环节、以两种不同的方式实现对肠道菌群的塑造。 第一个环节是在分娩过程,婴儿会从母亲产道获得健康的肠道菌群,剖腹产和孕期抗生素则会改变正常婴儿菌群的建立。
另一个环节则是出生后的哺乳及断奶后的膳食干预。在女性乳腺中存在着乳酸菌等系列微生物,这些微生物在哺乳过程中进入并定植于婴儿肠道。随着哺乳期的结束,日趋丰富的膳食外源营养物质则长期调节着人体肠道微生物中的的变化。
(二) 肠道微生物对人体健康有何影响?
肠道菌群与人体互利共生,依靠人体没有消化的食物残渣和肠道分泌的黏液和脱落的死细胞作为营养来维持很高的种群水平。活跃生长的肠道菌群会产生大量的活性物质,同时包括短链脂肪酸、维生素和抗氧化等有益健康的产物,以及神经毒素、致癌物质和免疫毒素等可能危害健康的产物。
这些产物会进入血液,直接调节人体基因表达、影响人体免疫和代谢过程。 而不当的饮食也会导致肠道菌群的结构失衡,引发肥胖、肠炎和糖尿病等各种代谢性疾病。
二、 肠道微生物与疾病关系研究
肠道菌群对宿主免疫系统的发育和功能产生了根本性的影响,同时免疫系统已进化至足以维持与肠道菌群的共生关系。肠微生态不但直接影响其所在器官肠道的疾病,而且通过“肠肝对话”影响肝脏代谢和免疫等诸多功能,在多种慢性肝病如非酒精性脂肪性肝病、酒精性肝病、自身免疫性肝病的发生发展中发挥重要作用。
表1 目前肠道微生态相关的疾病研究

三、 肠道微生态主要产品
1. 益生菌
当给与活的足量的微生物时,对宿主健康产生有益的作用。益生菌有严格的定义,日常饮用的酸奶中宣称的益生菌不属于严格意义上的益生菌。益生菌在药品、保健品、食品等领域已经广为大家熟知,例如培菲康、妈咪爱和养乐多等。
2. 益生元
益生元是一组能调节肠道菌群有益于宿主健康的无生命的食品成分。由于非单分子化合物,不能作为药品审批,但作为药品、保健品、婴儿奶粉、食品、饮料的添加剂已经广泛应用。益生元企业有合生元、量子高科、保龄宝、龙力等上市公司,也有一批未上市的企业,维乐夫、英纽林等。总体上,益生菌益生元治疗或营养需要精准医疗或精准营养;目前还处在混沌阶段,不良反应较多。
3. 其他产品
合生元, 益生菌与益生元相加的复合制剂。随意的添加效果不理想。目前市场上的益生元多数是随意混配添加的。
后生素, 也有称为“益生素”,或代谢产物、生物源素(biogenics),或去细胞上清液,是指由活菌代谢活动分泌(代谢产物)或细菌死亡溶解后释放的可溶性因子,能够对宿主产生有益影响。后生素具有类似于益生菌样的作用,同时又可避免摄入活的微生物。因此,后生素可能是一种有效、安全的选择,可以避免益生菌相关的风险,成为治疗许多疾病重要策略。这类产品目前还比较稀缺。
粪菌胶囊, 随着粪菌移植的火热,粪菌胶囊的需求日益增强,目前法规缺乏,产品缺乏统一标准,适应证缺乏指南。由于粪菌胶囊中大量的代谢物和免疫细胞等,可能不是配方菌可以替代的。
配方菌, 多数科学家认为肠道微生物是通过族群起作用的,而不是单独一个菌,所以配方菌可能是未来的主流方向之一,目前还没有FDA批准上市的产品,均在临床试验阶段。
四、国外肠道微生态产业发展现状
(一)国外空前重视肠道微生态研究
21世纪初人类基因组计划完成后,国外研究机构即已着手开展“人类第二基因组计划”。美国于2008年启动了为期5年的人类微生物组计划(HumanMicrobiome Project,HMP),总预算达1.15亿美元,累计投入超过2亿美元,旨在探索研究与人类健康和疾病相关的微生物群落。欧盟也几乎同时启动了人类肠道宏基因组计划(metaHIT),该计划有八国参与,涉及14个科研机构及企业合伙人,前后投入超过2千万欧元。
2016年5月13日,白宫再次宣布启动国家微生物组计划(NationalMicrobiome Initiative,NMI),这也是奥巴马政府继“脑计划”、“精准医学计划”之后推出的又一个重大国家科研计划。毫无疑问,肠道微生态研究已成为当今世界最为火爆的生命科学研究热点。
(二)国外肠道微生态相关公司
国外公司中,美国人体微生物初创公司有36家,欧洲有10家。在业务领域方面,国外呈现非常不同的分布。30家的国外初创企业布局微生物治疗,检测有7家,微生物相关技术(如数据库、数据分析、口服制剂技术等)有3家,益生菌保健品有3家,微生物诊断公司有3家。 美国市场上还没有基于肠道微生物的成熟的诊断产品。
2018年9月,FDA开办 针对人体微生物的workshop的反 馈,目前有公司在申请微生物的疾病诊断的产品,预计1~2年内应该会 有诊断产品的出现。 美国微生物企业的规模较国内大很多,已有4家NASDAQ上市公司,A轮融资主要集中在数百万到数千万美金不等。
表2 国外部分肠道微生态相关企业

五、我国肠道微生态产业发展现状
(一)我国肠道微生态研究逐步跟上
1. 肠道微生态进入国家重点扶持计划
2016年启动国家十三五重点研发计划《益生菌健康功能与基于肠道微生物组学的食品营养代谢机理研究》,项目总经费5000万。该项目汇集17家本领域具有良好研究基础和条件的单位:中国人民解放军总医院、中国科学院微生物研究、东北农业大学、新乡医学院、浙江大学、华中农业大学、华中科技大学、江南大学、中国药科大学、苏州海路生物技术有限公司等。
2017年中科院微生物组计划—人体环境健康的微生物组共性技术研究启动,项目经费3000万元。2018年1月23日,由浙江大学医学院附属第一医院李兰娟院士牵头的国家自然科学基金重大项目“肠道微生态影响慢性重大炎症性肠肝疾病的机制研究”在附属一院正式启动。
另外,国家863计划、自然科学基金和各省部委也对肠道微生态研究工作给予大力支持,见表3。
表3 部分国家863计划、自然科学基金和各省部委支持的项目

2. 部分医院组织多中心研究
部分医院也在组织多中心研究,如协和医院,李正红,早产儿喂养不耐受的肠道菌群及代调失调机制和调控途径多中心研究,参与单位有沈阳儿童,陕西儿童医院,石家庄儿童医院等。
(二)国内肠道微生态相关公司
国内肠道微生物产业发展方向包括疾病的诊断、治疗、健康检测、保健品和药物研发、检测、诊断以及治疗的应用方向产业化发展较快。
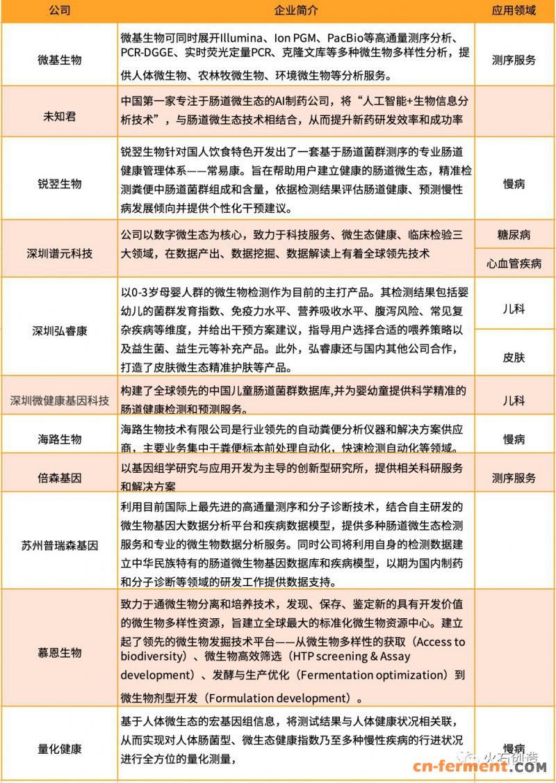
目前我国布局微生物组分析与诊断的企业有48家,包括深圳未知君生物科技、慕恩生物等微生物组学大数据、微生物资源发掘等公司,相关公司以中小企业为主,尚未有龙头企业出现。代表企业有量化健康、深圳谱元、深圳弘睿康、深圳微健康基因科技、深圳海路生物等。
表4 国内肠道微生态相关企业

—END—
作者 | 苗先锋













