返回
发酵工业网_医药
中国医药产业链史上最全解析
来源:前瞻产业研究院
2020-06-19 16:31
4189
医药行业总体上可以分为两大板块:医和药,习惯上分为七个子行业,分别是以医为代表的:医疗服务、医药商业、医疗器械;以药为代表的:化药、中药、生物制药、以及医药服务。
01
第一部分药学研究
一、化药
化学制药行业是医药行业中占比最大的子行业。化学制药是指利用化学/生物等技术,将矿物或动植物中提取的有效成分改造成的小分子(分子量<1000)有机化合物。
治疗原理——信号传导的抑制剂,阻断肿瘤等疾病因子在生长、增殖过程中的信号传导通路,达到治疗目的。
化药按注册分类,一般分为仿药和创新药,按产品形式分类,一般分为原料药和制剂,其中原料药又可分为大宗原料药和特色原料药,制剂分为OTC和普药。
1、原材料
原料药一般分为大宗原料药和特色原料药。
(1)大宗原料药
大宗原料药指市场需求相对稳定、应用较为普遍,规模较大的传统药品原料药包括抗感染类、
抗生素
类、
维生素
类、
氨基酸
类和激素类等,此外,还包括一些中间体。
(2)特色原料药
特色原料药产品大致可分为两类,一类是过专利期药品的特色原料药即仿制药原料药,另一类是专利期内药品的原料药。主要包括:他汀类、普利类、沙坦类。
2、制剂
化学制剂行业是指直接用于人体疾病防治、诊断的化学药品制剂的制造。按制剂分,化学制药可以分为抗感染用药、神经系统用药、抗肿瘤药、心血管系统用药、血液和造血用药、呼吸系统用药、消化系统用药、免疫调节剂、内分泌及代谢调节用药等。
图表:化学制剂代表企业
二、中药
1、传统中药
中药是指在中医药理论指导下使用的药用物质及其制剂,包括中药材、中药饮片和中成药等。
中药在生产工艺上主要采用物理方法,尽量保留天然药材的药性,按病情需要和药性特点,将多味药物配合同用,利用药性的配伍达到治疗疾病的目的;在药物疗效上,中药的药效及治疗周期长,但是副作用小、治标治本,克服了西药副作用大和易反弹复发的缺陷。因此,中药在预防疾病和治疗慢性疾病上有明显的优势。
(1)中药材
中药材一般指药材原植物、动物、矿物除去非药用部位的商品药材,部分药材具有“药食同源”的特点,可直接用于食品和保健品。药材未注明炮制要求的,均指生药材,应按照药材炮制通则的净制项进行处理。
(2)中药饮片
中药饮片则是将原药材进行净选、切制和其他炮制等工艺而制成一定规格的炮制品。
中药配方颗粒又称免煎中药颗粒,以中药材为原料,经过炮制、提取和浓缩而成的单味颗粒,供临床配方使用,具有不需煎煮、卫生方便等优点。中药配方颗粒是一类特殊的中药饮片,是近几十年来才发展起来的一种中药产品。
(3)中成药
中成药是在中医理论的指导下,以中药饮片为原材料,按照一定的方剂和精制工艺将中药加工或提取后加工制成具有一定规格,可以直接用于防病治病的一类药品。
中药的历史悠久,从历代医药典籍中记载的方剂达十万多种,其中除了汤剂等少数剂型外,大部分是中成药,包括用传统制作方法制成的丸、散、膏、丹等剂型和用现代药物制剂技术制作的片剂、针剂、胶囊、口服液等专科用药。
2、现代中药
现代中药是把一味中药结构分解,对其所有成分进行化学分析,然后针对症状分析其有效成分,再将其制成制剂的过程。
代表产品:天士力的复方丹参滴丸(药品)和银杏叶滴丸(功能性保健食品)。
用药原理:采用中药现代化技术(低温水提技术、二氧化碳超临界萃取技术、大孔树脂纯化技术、酶次生分离技术、指纹图谱技术等)提取银杏叶的有效成银杏黄酮和银杏内酯,同时,剔除无用的植物纤维和其他有毒成分(银杏叶酸),最后将其制成滴丸的过程。
三、生物药
生物药是利用基因变异或DNA重组等生物技术,借助微生物,动植物细胞等生产的大分子药(
疫苗
、血液制品、单抗和组织细胞等)。
治疗原理——主要通过刺激机体免疫系统产生免疫物质(如抗体)发挥功效,在人体内产生体液免疫、细胞免疫或细胞介导免疫。主要用于肿瘤、艾滋病、心脑血管病、肝炎、自身免疫性疾病和代谢相关疾病等疾病。
1、疫苗
疫苗制品是为预防、控制传染病的发生和流行,用于人体预防接种的疫苗类预防性生物制品。
治疗原理:将病原微生物(如细菌、立克次氏体、病毒等)及其代谢产物,经过人工减毒、灭活或利用转基因等方法制成的用于预防传染病的自动免疫制剂。
目前市场上重磅疫功苗包括:乙肝疫苗(10μg和20μg)、Hib疫苗(及包含Hib的联苗)、狂犬病疫苗、肺炎疫苗(包括多糖和多糖结合)、HPV疫苗、EV71疫苗、流感裂解疫苗及轮状疫苗等。
数据来源:药监局;光大证券研究所绘制
2、抗体
抗体(antibody)是指机体由于抗原的刺激而产生的具有保护作用的蛋白质。它(免疫球蛋白不仅仅只是抗体)是一种由浆细胞(效应B细胞)分泌,被免疫系统用来鉴别与中和外来物质如细菌、病毒等的大型Y形蛋白质,仅被发现存在于脊椎动物的血液等体液中,及其B细胞的细胞膜表面。抗体能识别特定外来物的一个独特特征,该外来目标被称为抗原⊃1;。主要包括单克隆抗体和多克隆抗体。其中,单克隆抗体治疗优势较明显。
单克隆抗体是由单一B细胞克隆产生的高度均一、仅针对某一特定抗原表位的抗体。通常采用杂交瘤技术来制备,杂交瘤(hybridoma)抗体技术是在细胞融合技术的基础上,将具有分泌特异性抗体能力的致敏B细胞和具有无限繁殖能力的骨髓瘤细胞融合为B细胞杂交瘤。用具备这种特性的单个杂交瘤细胞培养成细胞群,可制备针对一种抗原表位的特异性抗体即单克隆抗体。其中,程序性死亡蛋白1(programmeddeath1,PD-1)抗体是目前研究最多、临床发展最快的免疫疗法。
治疗原理:PD-1主要表达于活化的T细胞和B细胞中,有两个配体分别是PD-L1和PD-L2,PD-L1在多种组织中有表达,PD-1与PD-L1结合会抑制T细胞对肿瘤细胞杀伤功能,对人体免疫应答起负调节作用。肿瘤微环境会诱导浸润T细胞高表达PD-1,肿瘤细胞则会高表达配体PD-L1和PD-L2,导致PD-1通路持续激活,T细胞功能被抑制,无法杀伤肿瘤细胞。PD-1/PD-L1抑制剂可以阻断这一通路,恢复T细胞对肿瘤识别功能,使T细胞能够继续杀伤肿瘤细胞,从而实现自身免疫系统的抗癌作用。
目前联合用药方案基本已经成为PD-1临床试验方案的主流。
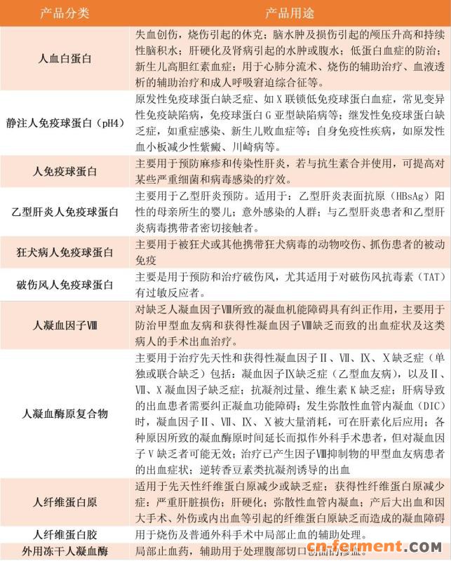
3、血制品
血制品(血液制品)是由健康人血浆或经特异免疫的人血浆,经分离、提纯或由重组DNA技术制备的人血浆蛋白组分,以及血液细胞有形成分的统称。主要包括白蛋白、免疫球蛋白、凝血因子、抗凝血蛋白和蛋白酶抑制剂等,在医疗抢救及某些特定疾病和治疗上,血液制品有着其他药品不可替代的重要作用。
数据来源:太平洋研究院整理
图表:血液制品分类
数据来源:华兰生物2019年年报
目前国内可以生产的血液制品种类共有16种,其中天坛生物和上海莱士均可生产12种血液制品位居首位,华兰生物可以生产11种仅次于前两家。
4、细胞治疗
主要分国干细胞疗法和免疫细胞疗法,其中,主要以免疫细胞CAR-T为主。
治疗原理:CAR-T是ChimericAntigenReceptorT-CellTherapy(嵌合抗原受体T细胞疗法)的简称,是通过经嵌合抗原受体修饰的T细胞特异性识别和结合肿瘤相关抗原,实现对肿瘤细胞的特异性杀伤。CARs是由T细胞受体(TCR)胞内信号区、跨膜区及胞外抗原结合区组成,胞外区具有识别特定肿瘤抗原的功能,这种CARs转染T细胞具有抗体特异性和效应T细胞的细胞毒作用。CARs一旦与TAA(肿瘤抗原)结合,可通过胞内信号区使T细胞活化发挥作用,表现为CARs依赖的杀伤、增殖及细胞因子释放。
CARs的结构示意图如下:
5、重组蛋白
1.白细胞介素(Interleukin,IL)
由多种细胞产生并作用于多种细胞的一类细胞因子。由于最初是由白细胞产生且又在白细胞间发挥作用,所以得名,现仍沿用此名。
2.干扰素(interferon,IFN)
具有干扰病毒复制的能力,故得名,具有十分广泛的生物活性,在免疫应答和免疫调节中发挥重要作用,也是主要的促炎细胞因子之一。干扰素分为:I型(7种,如IFN-α和IFN-β)和II型(仅有IFN-Y)。
3.肿瘤坏死因子(tumor necrosis factor,TNF)
由于在体内外均可直接杀伤肿瘤细胞而得名。其家族成员约有30个。
主要成员:
1) TNF-α,一种单核因子主要由单核细胞和巨噬细胞产生
2) TNF-β,一种淋巴因子,主要由淋巴细胞、NK细胞等产生,其生物学活性与TNF-α相类似
4.集落刺激因子(co
lony stimulating factor,CSF)
一组在体内外均可选择性刺激造血祖细胞增殖、分化并形成某一谱系细胞集落的细胞因子,包括巨噬细胞CSF、粒细胞CSF、巨噬细胞/粒细胞CSF、干细胞因子等。
5.生长因子(growth factor,GF)
一类可介导不同类型细胞生长和分化的细胞因子,根据其功能和所作用细胞的不同,分别命名为转化生长因子(TGF)、神经生长因子(NGF)、表皮生长因子(EGF)、血管内皮细胞生长因子(VEGF)、成纤维细胞生长因子(FGF)等。
6.趋化性细胞因子(chemokine)
一类对不同靶细胞具有趋化效应的细胞因子家族,可由白细胞和某些组织细胞分泌,是一个包括60多个成员的蛋白质家族。大部分成员含4个保守的半胱氨酸(cysteine,C)根据其N端半胱氨酸的排列方式,可分为CXC、CC、C、CX3C四个亚族 。
四、药物研发/生产服务
医药研发服务行业相关的主要产业链如下:
1、CRO
医药合同研发企业,ContractReseanchOrganization简称CRO,主要为创新药企提供药物发现、临床研究、临床试验等新药研发合同研究服务。
2、CMO
医药合同定制生产企业,ContractManufacturingOrganization简称CMO,主要为制药企业提供医药产品规模化定制生产服务的机构。
3、CDMO
医药合同定制研发、生产企业,ContractDevelopmentandManufacturingOrganization简称CDMO,主要为创新药企提供医药特别是创新药的工艺研发及制备、工艺优化、放大生产、注册和验证批生产以及商业化生产等定制研发生产服务机构。
4、CSO
合同销售组织(ContractSalesOrganization),其业务是根据与药品生产企业(或药品销售权所有人)签订药品销售合同取得销售权,并基于药品销售获得报酬的一种销售模式。
02
第二部分医学研究
一、医疗服务
医疗服务就是医院以病人和一定社会人群为主要服务对象,以医学技术为基本服务手段,向社会提供能满足人们医疗保健需要,为人们带来实际利益的医疗产出和非物质形态的服务。医疗服务是医药研发、生产企业的下游行业。
医疗产出主要包括医疗及其质量,能满足人们对医疗服务使用价值的需要;非物质形态的服务主要包括服务态度、承诺、医院形象、公共声誉等,可以给病人带来附加利益和心理上的满足及信任感,具有象征价值,能满足人们精神上的需要⊃2;。
二、医疗器械
医疗器械产业链主要包括上游器械零组件制造、中游医疗器械研发、制造、销售和服务以及下游医疗卫生行业和家庭用户,其中,下游包括各类医疗卫生机构、各级体检中心以及家庭个人用户等。
图表:医疗器械产业链
三、医药商业
主要是指医药批发和零售业。从药厂(或者医疗器械)到医院或者药房终端中间的经销商,便是医药商业。过去,从药厂(或者医疗器械)到销售终端,可能会经历多次开票,也就是多个经销商,“两票制”改革后,中间环节只经历一次开票,这就使得中间环节占用的资金较多,销售的下游过去从谈判能力弱的小经销商变成议价能力更强的医药,应收账款周转周期变长。
医药商业行业产业链图谱:
原标题:《中国医药产业链史上最全解析!(附行业框架!)》
阅读全文
发酵培养基优秀供应商:
安琪酵母股份有限公司
山东恩沐生物有限公司
上海缘肽生物技术有限公司
北京鸿润宝顺科技有限公司
无棣波皓生物科技有限公司
发酵设备仪器优秀供应商:
镇江东方生物工程设备技术公司
上海百仑生物科技有限公司
浙江双子智能装备有限公司
梅特勒-托利多国际贸易(上海)有限公司
汇森生物设备镇江有限公司
江苏科海生物工程设备有限公司
温州利捷机械有限公司
上海沃迪智能装备股份有限公司
上海净有流体科技有限公司
北京博硕德恒科技开发有限公司
最新技术需求和工厂租赁欢迎关注发酵工业网
      
【免责声明】
本文仅代表作者本人观点,与本网站无关。本网站对文中陈述、观点判断保持中立,不对所包含内容的准确性、可靠性或完整性提供任何明示或暗示的保证。请读者仅作参考,并请自行承担全部责任。
打赏
0
人关注
0
人点赞
0
人打赏
举报
评分:
分
扫一扫访问当前网页
复制链接
二维码
短信
邮件
关闭
同类资讯
涉嫌原料药垄断,老牌甾体药物企业仙琚制药被罚
3527
11个月前
投资8400万!江苏佳尔科药业扩建高端甾体类及其
5427
1年前
强化技术创新和产业升级 中国原料药重塑国际市
10084
1年前
富祥药业:进军微生物蛋白蓝海,原料药主业困境
7469
1年前
2024年中国原料药行业细分市场发展现状分析 大
15689
1年前
江西赣州瑞智生物建设年产10吨硫酸多粘菌素B原
1832
2年前
国药现代子公司威奇达:口服降血糖原料药阿卡波
1574
2年前
无锡晶海北交所成功过会:主持并参与多项标准
2438
2年前
广济药业:上半年营收3.44亿元 推动“原料药+制
1697
2年前
葛店人福药业致力成为甾体激素原料药全球主流供
1580
2年前
各地最新发酵项目
拟建:内蒙古科宏生物大健康产业项目
发酵项目
9个月前
求购二手液相一台
发酵项目
2年前
拟建:重组蛋白 A 发酵研发实验室项目
发酵项目
3年前
拟建:年产米卡芬净钠原料药278kg发酵项目
发酵项目
6年前
拟建:年产500吨手性酯、1000吨D-乙酯、5吨骨化二醇、200吨烟酰胺单核苷酸(NMN)、500吨2-R-BOC丁酸
发酵项目
4年前
招标:万华化学眉山生物发酵基地发酵系统
发酵项目
4年前
拟建酶发酵工厂,现征地200亩,优先考虑政策好的生物产业园区
发酵项目
4年前
拟扩建工厂,需要新采购发酵罐,配套提取设备
发酵项目
4年前
拟建:年产5000吨盐酸氨基葡萄糖生产线建设项目
发酵项目
11年前
拟建:苏州鲲鹏生物技术有限公司胰岛素、GLP-1类似物生产项目
发酵项目
4年前
查看更多
可租售发酵工厂
广西有小发酵罐工厂诚寻合作,后处理陶瓷膜,纳滤膜,反渗透,双效,结晶等
食品厂
2年前
山西发酵工厂可以对外合作
制药厂
2个月前
山东发酵工厂诚寻合作,具备30m³,60m³和120m³发酵生产线
饲料厂
7个月前
武汉100平发酵实验室出租,有10升和100升发酵罐,配套离心机,液相检测
中试平台
9个月前
山东发酵工厂承接贴牌代工等合作 有6吨发酵罐4套及配套提取设备
发酵工厂招商
11个月前
山东发酵工厂诚寻合作,有2台10吨,1台50台发酵罐,配套均质,膜系统,电渗析,板框过滤,真空烘箱,热风循环等
饲料厂
1年前
华东发酵工厂诚寻合作,有4个50吨发酵罐,配套膜过滤,碟离
制药厂
1年前
南方发酵工厂诚寻合作,6个35吨发酵罐,一条板框过滤、菌渣萃取,二合一过滤,有洁净区
制药厂
1年前
山东发酵工厂有富裕产能,可提供代工服务,60吨,75吨,80吨,100吨发酵罐都有,后提取有碟离,管离,压滤,微滤,超滤,蒸发,干燥等
饲料厂
1年前
山东发酵工厂诚寻合作,有10台100吨发酵罐,配套分离提取设备可做大肠,酵母发酵
食品厂
2年前
查看更多
寻租赁代加工服务需求
求租发酵工厂,需要100-200立方的发酵容积 配套喷干、匀浆等后处理设备
求租工厂
2天前
求购精氨酸酶法转化到1,4丁二胺的技术
求购技术
2天前
求购苹果酸酶法技术
求购技术
2天前
求购表面活性素、伊枯草菌素 枯草菌脂肽钠等生物表面活性剂发酵技术
求购技术
1星期前
求购脱乙酰酶的发酵技术
求购技术
1星期前
求购1,3-丙二醇发酵技术和菌种
求购技术
16年前
求购聚脱氧核糖核酸(PDRN)的发酵法技术
求购技术
1星期前
求购发酵法乳清蛋白技术
求购技术
1星期前
求购喜树碱到10-羟基喜树碱的生物合成技术
求购技术
1个月前
求租发酵工厂,要求发酵罐在30立方以上,总发酵罐容积1200立方,后面带碟机或板框设备
求租工厂
1个月前
查看更多
二手仪器设备
大量转让二手分子生物学相关仪器设备包括分子互作仪,活细胞成像,荧光定量,电转仪,酶标仪等
分析仪器和配件
8个月前
转让二手英格索兰空压机
空压机
8个月前
二手500升发酵罐几乎全新成套设备转让(上海)
发酵罐
8个月前
转让二手分子生物学相关仪器设备
分析仪器和配件
10个月前
细胞实验室二手设备低价转让
分析仪器和配件
1年前
转让2*20吨316材质不锈钢发酵系统1套
发酵罐
1年前
便宜处理二手中试发酵系统
发酵罐
1年前
打包出售3吨发酵罐,好氧厌氧各一台,配套种子罐,储罐,补料罐,空压机,冷干机,八成新
发酵罐
1年前
处理50升发酵罐一套,包括空压机,冷水机,电极,蒸汽发生器
发酵罐
1年前
项目撤掉 转让进口设备 酶标仪 qpcr 核酸提取仪 细胞计数仪 流式细胞仪 显微镜
分析仪器和配件
2年前
查看更多
            
我来说两句
0
取消
分享好友
资讯首页
频道列表
我要评论