原料药是医药产业链中最为基础的环节,是药品生产的重要物质。原料药的质量直接关系着药品的质量。经过长期不断的发展,现阶段,我国是全球最大的原料药生产地之一,也是全球第一大原料药出口国,在国际市场上占据着重要地位。
按照国家统计局分类标准定义的化学药品原料药制造业,化学药品原料药制造业是属于C门类,行业代码为2710,是属于医药制造行业下的子行业。

根据产品价值和产品特征的不同,化学药品原料药又可分为大宗原料药和特色原料药。其中,大宗原料药是指青霉素、维生素、激素等大吨位、不涉及专利问题的传统化学药品原料药。该产品的特点是产量大,生产企业多,市场竞争激烈,产品价格及附加值偏较低。特色原料药主要是指专利即将过期或者刚刚过期的,生产企业已掌握了可避开专利的成熟生产工艺技术的药品原料药。

化学药品原料药用于生产药品制剂,是由化学合成、植物提取或者生物技术所制备的各种用来作为药用的粉末、结晶、浸膏等,是具有一定药理作用的化合物,病人无法直接服用。上游是石化产品等;下游除了化学制剂还包括保健品、饲料、食品等。

2、中国化学原料药行业政策监管加强
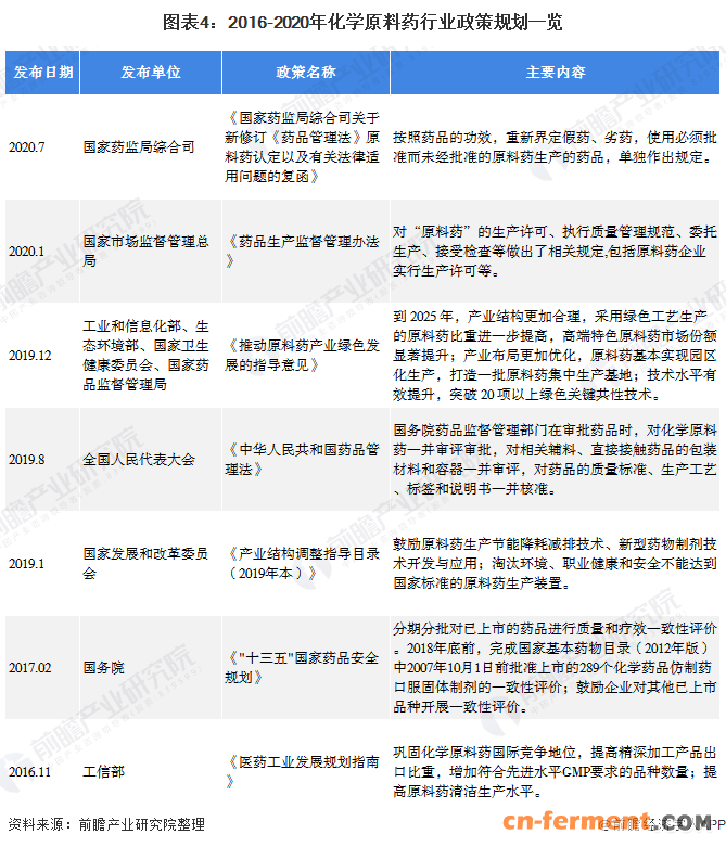
化学原料药作为化学制剂的重要成分,受到国家政策的严格监管。目前,国内原料药行业主要由政府部门和行业协会分别进行宏观管理和行业自律管理。我国化学原料药行业政策包括原料药的重新认定、原料药的绿色发展、原料药的审批管理、原料药的节能发展等。
由于环保政策,国家在化学原料行业的未来发展中,将进一步加强原料药绿色工艺生产技术的研发,并在假冒伪类药品上加强打击与监管。2020年1月发布的《药品生产监督管理办法》对"原料药"的生产许可、执行质量管理规范、委托生产、接受检查等做出了相关规定。

3、中国化学原料行业效益趋于下降
在行业严格监管和环保政策承压下,化学药品原药生产受到较大影响。据国家统计局,2015-2019年中国化学药品原药产量整体趋于下降,2019年仅为262.1万吨,同比下降7%。2020年上半年,产量下降为129.3万吨。

根据国家统计局数据,2017-2019年,我国化学药品原药销量整体波动下降,2019年第二季度,化学药品原药销量一度冲高至90.56万吨,其后第三季度又回落至32.26万吨。

价格方面,2018-2019年化学药品原料药价格整体波动下降,由2018年9月的109.5点下降至2019年9月的99.9点。

化学原料药价格的下降一定程度影响产业链下游化学药品制剂制造行业发展,2018年利润总额增速有所下滑,但是2019年9月增速回升到14.4%。

随着化学药品原料药产销量、价格的下降,我国化学药品原料药制造工业主营业务收入整体趋于下降。

除此之外,化学药品原料药制造工业利润的下降与基础化工、精细化工产品价格变动有关。目前大多数基础化工原料能满足国内生产需求,基础化工原料的充裕产能能为我国原料药行业提供较为充足的原材料供应。但是近年由于受到环保整顿的影响,各种原材料价格普遍上涨,我国原料药行业的生产成本持续增加,对企业经营造成了一定的压力。化学药品原料药制造工业利润总额趋于下降。

虽然环保压力的增加,提升了医药制造企业的环保支出,短期内对原料药行业由一定冲击,但是长期来看,促使了小产能退出市场,提升了行业集中度,也为原料药生产企业带来了一定机遇,未来需加大环保投资力度,进行产业升级,改进工艺,提升污染处理能力,从而在未来发展中实现可持续发展,抓住结构性机遇。













