酶制剂概述
酶制剂是从生物(包括动物、植物、微生物)中提取的具有生物催化能力的物质,辅以其他成分,用于加速食品加工过程和提高食品产品质量的制品。
酶具有催化的高效性、专一性和作用条件温和等优点,所以越来越得到重视,被广泛应用于食品加工,在提高产品质量、降低成本、节约原料和能源、保护环境等方面产生了巨大的社会效益和经济效益。酶制剂广泛应用于食品、饮料、制药、纺织、皮革、造纸、石化、环保等行业,具体情况如下所示:

酶制剂供给量情况:2023年产量约193万吨
酶制剂行业是前景广阔的朝阳产业。酶制剂作为安全高效的生物催化剂,自20世纪60年代起在饲料、食品、日化、制革等行业的应用需求开始大幅增长。随着生物技术突破,酶制剂将会更广泛的替代过去依赖的化学法的产品合成工艺。近年来,通过引进国外先进设备、优良菌株以及新型酶制剂开发,中国酶制剂工业取得了的快速发展。在市场需求扩大和政策利好的双重刺激下,2016-2023年,我国酶制剂产量持续扩大,2023年中国酶制剂的产量约193万吨。

酶制剂市场竞争格局
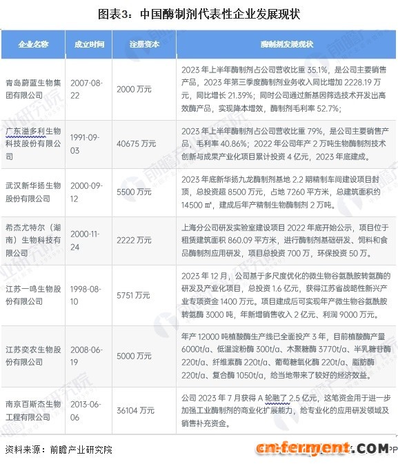
行业呈现海外巨头占据大部分市场份额的特点,海外领先企业有诺维信、日本天野、德国AB、杰能科、DSM、丹尼斯克等。我国酶制剂公司主要有蔚蓝生物、溢多利等,2023年,蔚蓝生物酶制剂销售额进一步提升至接近2亿元,溢多利酶制剂销售额超过3亿元。武汉新华扬年产精制生物酶制剂2万吨项目已封顶,江苏一鸣谷氨酰胺转氨酶项目研发项目在建,奕农生物年产12000吨植酸酶已全面投产,百斯杰于2023年底获得A轮融资,用于工业酶制剂商业化扩展。
回顾国内酶制剂发展历程,尽管已经解决了很多酶制剂产品从无到有的问题,但是与国际酶制剂巨头公司仍有较大差距,例如中国在饲用酶制剂方面虽然逐步实现进口替代,但在工业酶、高端洗涤酶等领域仍落后国际领先企业。未来立足于创新驱动,向高端酶制剂领域迈进有望成为国内酶制剂企业破局的关键。

中国酶制剂行业发展前景:到2029年有望达244万吨
未来几年,我国酶制剂行业通过增强自主创新能力、提高国际竞争力,使得产量及市场规模持续扩大,并形成了一些优势产品。经初步预计,到2029年,中国酶制剂产量有望达244万吨。

酶制剂行业发展趋势
未来,我国酶制剂行业将呈现产能提升、技术价值提升、种类更丰富、国际竞争力提升等趋势:














