麝香是雄性麝科动物(如林麝、马麝、原麝等)肚脐和生殖器之间的腺囊分泌物干燥后形成的一种颗粒状、块状或粉末状物质,通常呈现棕褐色或灰褐色,具有浓烈且持久的香气。在传统医学中,麝香被视为名贵药材,具有开窍醒神、活血通经、消肿止痛等功效,可应用于治疗多种疾病,如中风、痰厥、高热惊厥等导致的神昏、中恶暴厥、心腹暴痛、痈肿、瘰疬痰核以及痹痛或跌打损伤引起的各种疼痛等。同时,麝香也被用于高级香水、化妆品的制作,还可作为防腐剂、驱避剂等在一些特殊领域发挥作用。

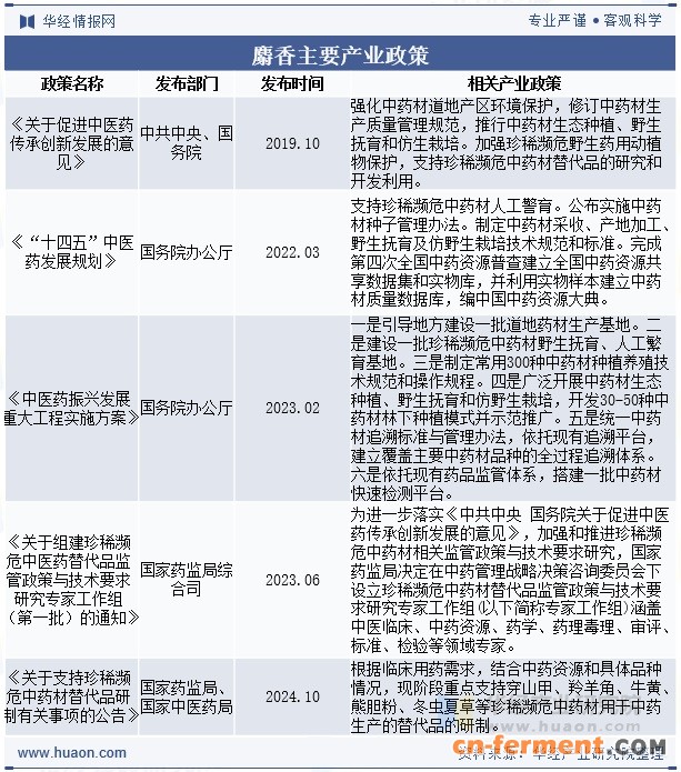
二、麝香行业政策
麝是生态、经济、科研价值极高的国家重点保护野生动物,特别是天然麝香(指野外来源或人工繁育所获的麝香)是许多传统中医临床用药的重要原料,因此,其保护状况与我国传统中医药的可持续发展密切相关,并受到国内外的广泛关注,《关于支持珍稀濒危中药材替代品研制有关事项的公告》中指出:根据临床用药需求,结合中药资源和具体品种情况,现阶段重点支持穿山甲、羚羊角、牛黄、熊胆粉、冬虫夏草等珍稀濒危中药材用于中药生产的替代品的研制。

三、麝香行业产业链
麝香产业链上游主要是天然麝香采集和人工麝香合成,天然麝香产业链上游主要是麝鹿的养殖、管理以及麝香采集,人工麝香产业链上游是合成麝香化学原料供应、合成设备等。产业链下游,麝香被用于传统医药中,一般是天然麝香,在中药中用作调节气味或增强药效的成分。麝香广泛应用于香水、沐浴露、洗发水等日用化妆品的生产中。

四、麝香行业发展现状
麝香具有独特的香气和药用价值,被广泛应用于医药、香水、化妆品等领域。在医药领域,其可用于治疗多种疾病,像麝香保心丸、复方麝香注射液等中成药制剂在临床应用广泛;在香水和化妆品领域,麝香作为重要的定香剂和香精成分,能够提升产品的吸引力和品质,随着人们对健康和天然原料的追求,其市场需求不断增加。数据显示,2023年中国麝香行业市场规模约为3.7亿元。

从中国麝香行业市场结构来看,中国麝香行业市场结构由天然麝香、人工麝香组成,其中天然麝香占比最重,占比为76.71%,人工麝香占比为23.29%。

五、麝香行业重点企业分析
近年来,片仔癀积极布局经典名方,丰富公司产品线。片仔癀牌安宫牛黄丸精选麝香、牛黄等道地药材,遵循古法炮制与金箔包衣等传统工艺制成。根据公司年报显示,2024年公司营业收入为107.87亿元。

六、麝香行业发展趋势
中国麝香行业发展将呈现多维度技术进步:养殖环节通过基因筛选、智能监控与疾病防控提升效率和产量;合成技术方面,生物合成和化学合成不断优化,降低成本且提高品质;提取分离技术趋向绿色高效,精准分离成分;质量检测与标准化持续升级,保障产品可靠;多学科融合拓展麝香应用领域。这些技术趋势助力麝香行业高质量、可持续发展。




