一、研究速递
重编程碳分配实现红景天苷高产
期刊:ACS Synthetic Biology | 年份:2026 | 团队:天津大学罗云孜教授团队
研究亮点:
世界纪录:红景天苷产量达到40.46 g/L,刷新历史最高纪录 新型策略:首次通过ink-id="link-1773903317120-0.4600849355156196">细胞壁工程动态调控UDP-葡萄糖分配 系统优化:辅因子工程+UDPG通路+细胞壁工程+维生素优化的多维策略
核心突破:
通过ink-id="link-1773903317353-0.9938840497904946">ThDP再生策略提升酪醇产量24% 动态调控β-1,3-葡聚糖合酶(ink-id="link-1773903317353-0.2847506468020904">FKS1)表达,将碳流从细胞壁合成转向红景天苷生产 5L生物反应器分批发酵实现0.27 g/g葡萄糖的高收率
二、深度解读:技术要点分析
2.1 核心技术要点
痛点分析: 红景天苷合成面临一个普遍性瓶颈——糖基供体ink-id="link-1773903317352-0.2315973944836911">UDP-葡萄糖(UDPG)的竞争问题。UDPG既是红景天苷糖基化的关键前体,又是酵母细胞壁生物合成的必需成分。酵母细胞壁占细胞干重的30%,其中β-葡聚糖占比高达30-60%。这意味着大量碳源被"浪费"在细胞壁构建上。
技术方案: 研究团队采用多维系统工程策略,从四个维度突破瓶颈:
维度1:辅因子工程
通过过表达THI20和THI80基因,提高胞内ThDP含量24% ThDP是转酮酶(TKL1)和苯丙酮酸脱羧酶(ARO10)的必需辅因子 酪醇产量从1.50 g/L提升至1.62 g/L
维度2:UDPG通路强化
过表达UGP1(UDP-葡萄糖焦磷酸化酶)和ink-id="link-1773903317353-0.4184336502010564">PGM1(葡萄糖磷酸变位酶) 胞内UDPG水平提升18.2% 红景天苷产量提升35.9%
维度3:细胞壁工程(核心创新)
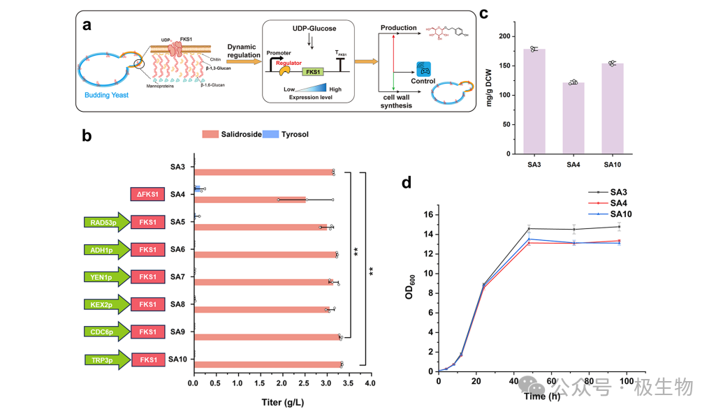
使用弱启动子TRP3p动态调控FKS1(β-1,3-葡聚糖合酶)表达 细胞壁β-1,3-葡聚糖含量降低13.6% 将原本用于细胞壁合成的碳流重新分配给红景天苷生产 
【论文原图】图1:红景天苷在酿酒酵母中的生物合成途径 说明:展示了从葡萄糖到红景天苷的完整代谢路径,包括酪醇合成模块和糖基化模块
2.2 技术路线
完整工程流程:
基础菌株构建:使用TY13菌株(可产1.50 g/L酪醇)作为底盘 辅因子优化:过表达THI20/THI80增强ThDP再生→酪醇提升至1.62 g/L 糖基化模块引入:表达红景天来源的糖基转移酶U8GT33→红景天苷2.31 g/L UDPG通路强化:过表达UGP1和PGM1→红景天苷提升至3.14 g/L 细胞壁动态调控:用TRP3p启动子替换FKS1启动子→红景天苷3.33 g/L 维生素优化:过表达SNZ1(吡哆醛磷酸合酶)→细胞生物量提升19.2% 5L生物反应器放大:分批发酵168小时→红景天苷40.46 g/L(世界纪录) 
【论文原图】图4:细胞壁生物工程重定向碳流以提高红景天苷产量 说明:展示了FKS1基因动态调控系统及其对红景天苷产量和细胞壁组成的影响
三、横向对比与案例拆解
3.1 策略对比表
| 细胞壁工程 | +6.0% | 高 | 高 |
| 多维整合 | +52.1%(vs初始) | 极高 | 极高 |
关键发现:
细胞壁工程虽然单次提升仅6%,但在已经高度优化的菌株背景下意义非凡 动态调控策略实现了"解耦生长压力与合成需求"的创新突破 维生素优化在分批补料发酵中效果显著,证明其对高密度发酵的重要性
3.2 经典案例:红景天苷微生物合成的演进
案例背景: 红景天苷的微生物合成已在大肠杆菌、酿酒酵母、黑曲霉等多种宿主中实现。此前最高纪录为酿酒酵母的26.6 g/L。
演进历程:
2018年:首次在大肠杆菌中重建红景天苷合成途径,产量较低 2021年:江南大学团队通过多模块工程在酿酒酵母中实现26.6 g/L 2024年:大肠杆菌通过协同工程实现16.8 g/L 2026年(本研究):天津大学团队通过细胞壁工程实现40.46 g/L,提升52.1% 
【论文原图】图6:菌株在5L生物反应器中的分批发酵 说明:展示了SA10和SA12菌株在168小时发酵过程中的细胞生长和红景天苷产量变化曲线
启示:
传统途径优化(前体供应、酶工程、多基因编辑)已接近瓶颈 碳流分配策略(如细胞壁工程)是下一代突破口 动态调控比静态过表达更具优势,可在不同生长阶段平衡生长与生产
四、实践启示
1. 细胞壁工程策略
适用于其他糖基化天然产物(如人参皂苷、黄酮糖苷等) 核心思路:动态调控细胞壁合成关键酶(FKS1)的表达 推荐启动子:TRP3p(中等强度弱启动子)或CDC6p(细胞周期调控)
2. 辅因子工程拓展
3. 动态调控设计
避免使用完全敲除策略(如ΔFKS1会严重损害细胞完整性) 优先选择时间特异性或阶段特异性启动子 推荐类型:弱启动子、应激响应启动子、细胞周期调控启动子
五、总结与展望
5.1 核心观点
本研究通过辅因子工程、UDPG通路强化、细胞壁动态调控、维生素优化的四维策略,将红景天苷产量从2.31 g/L提升至40.46 g/L,创造了新的世界纪录。
最关键的突破在于细胞壁工程——通过动态调控FKS1表达,将原本用于细胞壁合成的碳流重定向至红景天苷生产,实现了"解耦生长压力与合成需求"的理想状态。
5.2 未来趋势
技术方向:
智能动态调控:基于代谢物浓度或生物标志物的自适应调控系统 通用框架拓展:将细胞壁工程应用于其他糖基化产物(人参皂苷、黄芪甲苷等) 系统整合设计:结合基因组尺度模型预测最优碳流分配策略
产业化前景:
40.46 g/L的产量已达到工业化生产门槛 0.27 g/g葡萄糖的收率显示原料利用率高 酿酒酵母作为GRAS菌株,适用于食品、化妆品、药品生产
参考文献
[1] Li J, Li H, Dai X, Ma H, Ma C, Luo Y. Reprogramming Carbon Partition for Salidroside Overproduction in Saccharomyces cerevisiae. ACS Synthetic Biology. 2026. DOI: 10.1021/acssynbio.5c00805





