但现有生产方式要么依赖动物组织提取(含抗生素残留),要么使用化学合成(环境不友好)。微生物发酵是最佳替代方案,却一直受限于酶活性低、代谢通量受阻、前体供应不足等瓶颈。
4.08 g/L!这个数字刷新了微生物发酵生产牛磺酸的世界纪录。
一、顶刊研究速递:突破性成果
高效牛磺酸生产系统的构建
研究亮点:
首次建立杂交化学-生物系统,实现4.08 g/L牛磺酸产量,刷新世界纪录 通过计算蛋白工程将AeCSAD酶活性提升3.19倍 开发温和H₂O₂驱动终端氧化工艺,解决最后一步氧化难题
核心创新:
序列指导的酶挖掘:从NR数据库筛选出HcCDO(活性比人源高7.04倍)和AeCSAD(活性比人源高8.76倍) 计算辅助蛋白工程:结合蛋白质语言模型(SaProt)和物理能量计算(FoldX),设计出T410P/T498W双突变体 多层代谢重布线:协调碳代谢和硫同化模块,增加胞内半胱氨酸供应 杂交化学-生物系统:发酵后添加H₂O₂,将ink-id="link-1774410404011-0.9180139092000177">亚牛磺酸快速氧化为牛磺酸 二、深度解读:技术要点分析
2.1 三大核心创新
创新点1:序列指导的酶挖掘
研究团队通过HMM搜索和BLASTP比对,从NR数据库中筛选出13个CDO候选酶和9个CSAD候选酶。经过活性测定发现:
HcCDO(ink-id="link-1774410404139-0.9196533001385523">荚膜组织胞浆菌):比人源CDO活性高7.04倍(5.77 U/mg vs 0.82 U/mg) AeCSAD(埃及伊蚊):比人源CSAD活性高8.76倍(7.42 U/mg vs 0.76 U/mg)
这两个酶在E. coli中也表现出更好的可溶性表达,避免了包涵体形成。
创新点2:计算辅助蛋白工程
团队采用两层级计算蛋白工程策略:
第一层:使用ink-id="link-1774410404140-0.12426377816032352">SaProt蛋白质语言模型对AeCSAD所有残基进行饱和突变预测,筛选出预测适应性分数最高的100个变异体,识别出51个关键残基位点。
第二层:使用ink-id="link-1774410404141-0.07863173626721243">FoldX计算这些变异体的ΔΔG值(蛋白稳定性变化),仅保留ΔΔG < 0的稳定变异体,最终只需实验验证21个突变。
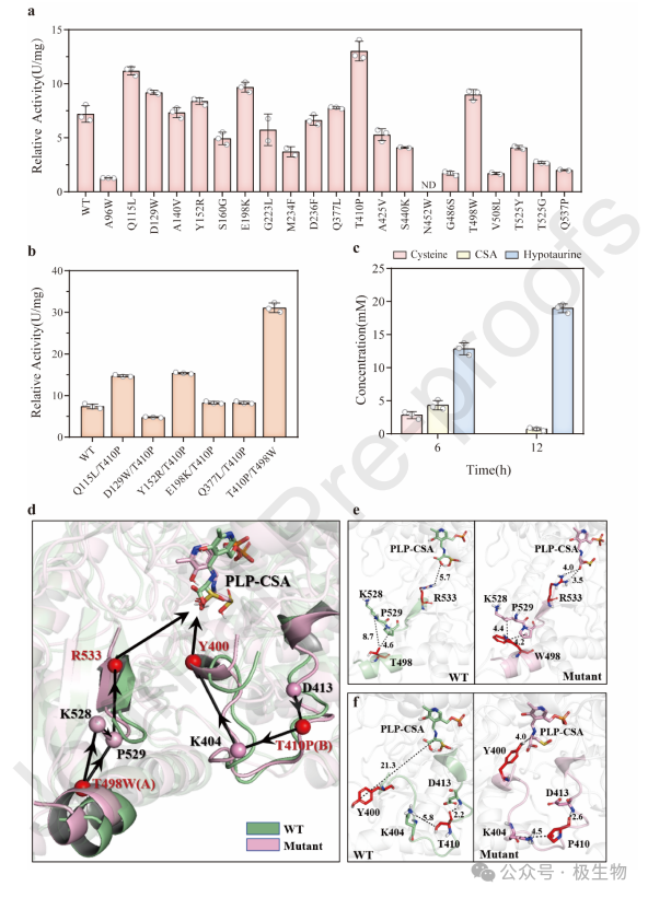
结果:T410P单突变体活性提升1.8倍,T410P/T498W双突变体活性提升3.19倍!
分子动力学模拟揭示,T498W突变引入大体积芳香侧链,与K528和P529形成稳定的烷基-π相互作用,使R533更靠近PLP-CSA复合物,形成更强的氢键,改善底物预组织。
创新点3:杂交化学-生物系统
动物FMO1酶在细菌中表达困难(可溶性差、活性低),非酶氧化反应缓慢且不可控。
团队开发基于H₂O₂的温和化学氧化工艺:
条件:30°C,20 mM HEPES缓冲液(pH 7.2) 效率:H₂O₂与亚牛磺酸摩尔比1.5:1,可定量转化 优势:反应快速、条件温和、无需复杂的酶表达和纯化 
【论文原图】图1:杂交化学-生物牛磺酸生产系统示意图 说明:该图展示了从L-半胱氨酸到牛磺酸的完整路径,包括生物合成步骤和化学氧化步骤
2.2 完整技术路线
步骤1:酶筛选与路径构建
从NR数据库挖掘CDO和CSAD候选酶 表达纯化并测定活性 筛选出HcCDO和AeCSAD最优组合
步骤2:计算辅助酶工程
SaProt预测突变适应性 FoldX筛选稳定突变 实验验证,获得T410P/T498W高效突变体
步骤3:代谢网络重布线
优化cysE(半胱氨酸合成关键酶)表达 调节碳代谢和硫同化模块 增加胞内半胱氨酸供应
步骤4:杂交系统集成
分批发酵获得亚牛磺酸 添加H₂O₂进行化学氧化 获得最终产物牛磺酸
步骤5:补料分批发酵
5L生物反应器 优化补料策略 实现4.08 g/L产量 
【论文原图】图3:计算辅助蛋白工程策略 说明:展示了SaProt和FoldX两层级筛选流程
三、横向对比:策略PK
3.1 牛磺酸生产方法对比
生产方法 产量 优势 劣势 动物组织提取 低 天然来源 效率低、含抗生素/激素残留、难以标准化 化学合成 高 产量高、成本低 依赖石化原料、使用苛刻试剂、环境污染严重 微生物发酵(传统) 0.517 g/L 环境友好、可规模化 酶活性低、代谢通量受阻、前体供应不足 微生物发酵(本研究) 4.08 g/L 环境友好、高产量、可规模化 需要优化发酵工艺 3.2 技术演进时间线
2018年:Corynebacterium glutamicum构建组合路径,实现517 mg/L牛磺酸产量(Joo et al.)
2019年:Chlamydomonas reinhardtii引入鱼源基因,实现0.14 mg/g DCW牛磺酸产量(Tevatia et al.)
2026年:本研究通过酶工程、代谢工程、杂交系统三管齐下,实现4.08 g/L产量,比2018年提升近8倍!
3.3 酶工程策略效果对比
酶 人源酶活性 挖掘最优酶活性 工程化后活性 总提升倍数 CDO 0.82 U/mg 5.77 U/mg (HcCDO) - 7.04倍 CSAD 0.76 U/mg 7.42 U/mg (AeCSAD) 23.68 U/mg (T410P/T498W) 31.16倍 
【论文原图】图4:酶活性提升效果 说明:展示了突变体与野生型的动力学参数对比
四、总结与展望
4.1 核心观点
本研究通过序列挖掘→酶工程→代谢重布线→杂交系统四步走策略,实现了牛磺酸生产的重大突破:
4.08 g/L:刷新微生物发酵牛磺酸产量世界纪录 31.16倍:CSAD酶活性提升 杂交系统:为磺酸类化合物的可持续生产提供通用框架
4.2 未来趋势
计算工具升级:AlphaFold 3、ink-id="link-1774410404140-0.7664734351388205">蛋白质语言模型将进一步提高酶工程效率 杂交系统拓展:生物-化学混合策略可推广到其他含硫化合物生产 工艺放大:从5L反应器放大到工业化规模,优化补料和氧化工艺 成本降低:通过代谢工程进一步降低底物成本,提高产率
参考文献链接





